< 返回
律师办理海牙认证业务操作指引(2025)(试行)
日期:2026-01-08     

目录  

第一章  总则

第一节 概述

第二节 公约成员国和效力

第三节 公约的主要内容及其适用

第二章 分则

第一节 在中国办理附加证明书的具体程序

第二节 律师办理业务注意事项

第三章 国别指引

第一节 部分国家或地区办理附加证明书的具体程序和要求(附录1及2)-附页

第四章 附则



第一章  总则

第一节 概述

第1条  公约背景与目的

1.1中国于2023年3月8日加入《取消外国公文书认证要求的公约》(Convention of Abolishing the Requirement of Legalisation for Foreign Public Documents,本指引以下简称为《公约》)。《公约》于2023年11月7日在中国生效实施。

1.2 《公约》是海牙国际私法会议框架下适用范围最广、缔约成员最多的国际条约,旨在简化公文书跨国流转程序,以更便捷的证明方式取代传统领事认证,促进国际经贸和人员往来。

1.2.1在《公约》框架下,生效的缔约国之间的公文书,仅需在文书出具国办理《公约》规定的附加证明书(Apostille),即可送其他缔约国使用。

1.2.2 在《公约》框架下,中国送往其它生效的缔约国使用的公文书,仅需在中国的主管机关办理《公约》规定的附加证明书(Apostille),即可送其他缔约国使用,无需办理中国和缔约国驻华使领馆的领事认证。其他生效的缔约国公文书送往中国内地使用,也只需在该国的主管机关办理该国的附加证明书(Apostille),无需再办理该国和中国驻当地使领馆的领事认证。

1.2.3 公约缔约国之间与非缔约国之间公文书跨境流转示意图:

图片1.png

1.2.4 每份附加证明书都有一个公开注册的编号,目的国可利用文书出具国提供的核查渠道验证其真伪。

第二节 公约的成员国及效力

第2条  公约缔约国名单

2.1 可前往海牙国际私法会议官网,中国国家外交部官方网站[ 中国国家外交部官网相关公告(缔约国名单截止2023年10月23日):https://www.mfa.gov.cn/web/wjbxw_673019/202310/t20231023_11165858.shtml]或人民政府外事办公室官方网站[ 例如上海市人民政府相关公告(缔约国名单截止2023年10月23日):https://wsb.sh.gov.cn/ywdt/szyw/20231214/32032a3f719b4e85b40f7b2643315f0b.html]查询《公约》缔约国情况及适用保留。

2.2 就各缔约国相应主管机关及最新联系方式,可访问海牙国际私法会议官网进行查询[ 海牙国际私法会议官网查询页面:https://www.hcch.net/en/instruments/conventions/authorities1/print1/?cid=41]。本指引第二章及第三章将对中国及部分国家的主管机关、联系方式、文书申请及取得流程等进行详细的介绍。

第3条  签署与批准

3.1《公约》由1960年第九届海牙国际私法会议制定,1961年10月5日由第一批缔约国签署,并于1965年1月24日正式生效。

第4条  语言版本与法律效力

4.1《公约》于1961年10月5日订于海牙,用法文和英文写成。两种文本如发生分歧,以法文本为准。

第5条  公约对我国的生效

5.1中国于2023年3月8日加入《公约》。《公约》已于2023年11月7日在中国生效实施。

第三节 公约的主要内容及其适用

第6条  《公约》适用的公文书范围 [ 指引本条中的解读内容来源于海牙国际私法会议HCCH: Apostille Handbook Practical Handbook on the Operation of the Apostille Convention (以下简称“HCCH《公约》手册”)可通过以下网址取得:https://assets.hcch.net/docs/a19ae90b-27bf-4596-b5ee-0140858abeaa.pdf。]

6.1 公约适用的公文书分类

《公约》第一条第二款列举了四种类型的公文书,分别为:“(一)与一国法院或法庭相关的机关或官员出具的文书,包括由检察官、法院书记员或司法执行员(“执达员”)出具的文书;(二)行政文书;(三)公证文书;(四)对以私人身份签署的文件的官方证明,如对文件的登记或在特定日期存在的事实进行记录的官方证明,以及对签名的官方和公证证明。”

就《公约》第一条第二款未列举的情形,若其按文书出具国法律而言具有公文书的性质,则也可办理附加证明书[ HCCH《公约》手册 第 110节]。

6.1.1 与一国法院或法庭相关的机关或官员出具的文书(Documents emanating from an authority or an official connected with the courts or tribunals of the State)

《公约》第一条第二款第(一)项所称“法院或法庭(英文本作‘courts or tribunals’,法文本作‘juridiction’)”作宽泛理解,不仅适用于司法性质的法院和法庭,也应当适用于行政和宪法法庭、正式的宗教法庭(如在该缔约国情形下适用)等裁判机构[ HCCH《公约》手册 第 111节]。某特定个人或者主体是否可被认定为与“法院或法庭”相关的官员或权力主体,则系根据文书出具国的国内法来认定。例如在某些缔约国,律师被视为与“法院或法庭”相关的权力主体或者官员,因而该国的律师可签发可依据《公约》进行海牙认证的公文书;而在另一些缔约国,律师不具备这样的身份,则其签发的文书并非公文书,在该文书可能必须经过该国国内的公证程序后,才可以进行对公证书的海牙认证[ HCCH《公约》手册 第 112节]。

特别说明:

    需要特别注意的是,尽管一份某一缔约国的法院的判决是一份典型的“与一国法院或法庭相关的机关或官员出具的文书”,可通过附加证明书方式在其他缔约国内“使用”,但这并不意味着该文书出具国法院的判决就可以在目的国直接获得承认或执行。一份这样的判决是否能获得目的国的承认与执行,取决于两国是否共同加入有关承认和执行外国法院判决的国际公约,或共同签订了承认和执行对方法院判决的双边或多边条约,或根据目的国国内法的判断,依据互惠原则进行个案考虑。

以中国为例,就一份来自于与中国没有其他双边民事司法互助条约的《公约》缔约国的外国判决,申请人并不能仅通过该国出具的附加证明书在中国执行该判决,而是需要根据中国《民事诉讼法》的规定,向有管辖权的人民法院申请承认与执行,人民法院将依照中华人民共和国缔结或者参加的国际条约,或者按照互惠原则进行审查后,做出承认其效力,或不予承认其效力的裁定。在申请时,申请人应当提交判决书的正本,该正本应附有《公约》项下附加证明书;如该正本并非中文制作的,还应当提交经公证的翻译件或由接受申请的法院认可资质的翻译机构的翻译件。

6.1.2行政文书(Administrative documents)

《公约》第一条第二款第(二)项所称“行政文书”指的是由行政机关出具的文书。某特定个人或者主体是否可被认定为“行政机关”,则系根据文书出具国的国内法来认定,在某些缔约国,可能包括宗教机构[ HCCH《公约》手册 第 113节]。

常见的行政文书包括:民事身份文件(例如出生、死亡或婚姻状况的证明)、政府登记簿(例如公司登记簿、不动产登记簿、户籍登记簿)的摘录、授予行政许可或专利的证书,由行政机构签发的其他证书和证明[ HCCH《公约》手册 第 114节],以及教育证书(包括学历文凭证书)、医疗和健康证明、(无)刑事犯罪记录证明等。

6.1.3公证文书(Notarial acts)

《公约》第一条第二款第(三)项所称的“公证文书(notarial acts)”是指由公证机关制作的可以完善、记录或验证某项义务、事实或协议的文件或证书。当公证机构/公证人签名及加盖印章证明真实性后,该公证文书即成为一份可办理附加证明书的公文书[ HCCH《公约》手册 第 116节]。

在某些国家或地区,“公证行为(notarial act)”指向的是公证机构/公证人被授予履行的其它职权,例如证明签名的真实性、复印件与原件的一致性等,但这不是《公约》第一条第二款第(三)项所指的“公证文书”,而是属于第一条第二款第(四)项的“对以私人身份签署的文件的官方证明”[ HCCH《公约》手册 第 117节]。 但实践中,对于这两类“公证文书”一般不做区分,均是可出具附加证明书的公文书。

6.1.4 对以私人身份签署的文件的官方证明

    《公约》第一条第二款第(四)项列举了典型的“对以私人身份签署的文件的官方证明”,即“如对文件的登记或在特定日期存在的事实进行记录的官方证明,以及对签名的官方和公证证明”。

对于一份并非公文书的文件(“私文书”),缔约国国内法可规定,由一位获得授权的官员出具一份针对该私文书的证明文件,例如证明私文书上的签章是真实的,或证明复印件与原件一致等等。这份证明文件属于《公约》规定的公文书。在此种情形下,《公约》的附加证明书的证明对象是这份由官员出具的证明文件,而非私文书。

被出具证明文件的私文书不一定需要形成于出具证明文件的国家,附加证明书文书出具国有权自行决定是否授权官员就形成于其他国家的私文书出具证明文件,及出具附加证明书[ HCCH《公约》手册 第 121节]。

6.2 《公约》不适用的文书

《公约》第一条第三款列举了两种不适用的文书:(一)外交或领事人员制作的文书;(二)直接处理商业或海关运作的行政文书[ 参考HCCH《公约》手册 第123-138节的理解,《公约》不适用于该等文件的原因主要是“不必要”,而非“不可以”,故应尽可能做狭义解释。因而例如当一国海关作为行政机关出具的证明文件类行政文书需要在他国使用时,由于证明文件并不直接处理海关运作,应也可作为公文书办理附加证明书。]。

第7条   公约适用的地域范围

7.1除进行了专门的保留外,《公约》在各缔约国声明适用公约的地域范围内适用。缔约国在签署、批准或加入《公约》时应声明,《公约》应扩展适用于由其负责国际关系的全部领土,或者其中一处或几处。各缔约国在加入公约时有权就公约适用的地域范围及其他限制做出声明和保留。各缔约国有权对新加入公约的加入国提出异议,《公约》将不在加入国和异议国之间生效,但仍在加入国与其它未提出异议的缔约国之间生效。异议国可撤回其异议,撤回异议后,《公约》将在加入国和异议国之间生效。

7.2中国在加入公约时,声明公约适用于中国内地、香港特别行政区及澳门特别行政区,并做出了以下保留:《公约》不在中国(包括香港特别行政区及澳门特别行政区)与中国不承认其为主权国家的缔约方之间生效[ 详情可见海牙国际私法会议官网:https://www.hcch.net/en/instruments/conventions/status-table/notifications/?csid=914&disp=resdn]。例如,尽管科索沃作为缔约方签署了《公约》,但由于中国并未承认科索沃是主权国家,故科索沃出具的附加证明书不能在中国获得承认,申请人仍应前往塞尔维亚的相应主管机关办理附加证明书。

此外,由于印度对中国加入《公约》持有异议,故目前《公约》不在中国和印度之间生效。

第8条 《公约》规定的附加证明书概要

8.1 附加证明书的样式与语言

8.1.1 附加证明书的样式

根据《公约》附件规定,附加证明书应为边长至少 9 厘米的正方形,样式如下:

2.png

8.1.2 附加证明书的语言

《公约》附加证明书可用签发它的主管机关使用的官方语言填写。附加证明书中标准事项亦可用另一种语言书写。附加证明书的标题“附加证明书(1961 年10 月5 日海牙公约)”应用法文书写。

为便利公文书在国外使用,常见的附加证明书中的标准事项一般使用包括英、法文及本国语言在内的两种或三种语言的范本。例如,中国使用的附加证明书范本中的标准事项一般使用中、英两种语言书写。

8.2 附加证明书的出具和使用

《公约》第三条第二款规定,“为证明签名的真实性、文书签署人签署时的身份,以及在需要时为确认文书上的印鉴属实,仅可能需要办理的手续是文书出具国主管机关签发的《公约》第四条规定的附加证明书。” 

8.2.1 出具附加证明书的主管机关 

    各缔约国可通过国内法,自行决定《公约》所称的签发附加证明书的“主管机关”。实践中,部分缔约国有唯一或统一的主管机关例如该国外交部、该国上诉法院以上级别的法院等;也有部分缔约国的主管机关较为分散,根据不同公文书的性质可能存在多个不同的主管机关;部分缔约国还可能发生主管机关变更的情形。各国主管机关及相应申请流程情况可通过海牙国际私法会议官网进行查询[  海牙国际私法会议官网查询页面:https://www.hcch.net/en/instruments/conventions/authorities1/print1/?cid=41],也可委托当地律师代为办理。

    中国外交部是中国签发附加证明书的主管机关,为中国境内出具的公文书签发附加证明书。受外交部委托,中国相关地方人民政府外事办公室可为本行政区域内出具的公文书签发附加证明书。中国办理附加证明书的具体程序和要求可参见本指引第二章的相关内容,也可登录中国领事服务网(网址:https://cs.mfa.gov.cn/)或地方外办相关网站查询。

8.2.2 附加证明书的使用

附加证明书可以由《公约》的任一缔约国签发,可以在其它《公约》生效的各缔约国使用。

但是,根据《公约》规定,附加证明书仅用以证明公文书上签名的真实性、文书签署人签署时的身份,以及在需要时确认文书上的印鉴属实,并不就公文书内容本身的真实性、合法性负责。因此,就特定的使用目的而言,办妥附加证明书不代表该附加证明书所证明的公文书必然被目的国的特定用文单位接受。还需要事先向目的国的用文单位了解其对外国公文书本身的格式、内容、时限、翻译等具体要求后,再办理有关附加证明书的申请手续。

   就中国出具的附加证明书证明送往《取消外国公文书认证要求的公约》各缔约国使用的公文书的格式、内容、时限、翻译要求,除申请人自行向目的国用文单位了解外,外交部领事司也提供了部分国家提出的部分文件要求,供申请人参考,详情可参见外交部领事司网页[ https://cs.mfa.gov.cn/zggmcg/fjzms/bzxz/202409/t20240903_11483975.shtml

]。

第二章分则

第一节在中国办理附加证明书的具体程序

第9条 中国国内出具附加证明书的程序和要求

9.1 了解缔约国信息

9.1.1. 公民个人或企业在出国办理事务或进行经贸活动时,外国驻华使领馆或该国相关部门往往会要求提供经过领事认证或附加证明书的文书。为确保文书的有效性,首先需确认目标国家是否为《公约》缔约国,缔约国名单可通过访问中国领事服务网(网址https://cs.mfa.gov.cn/)的相关栏目进行查询。

9.1.2各国对各种公证书的时效有不同的规定,应根据有关要求和需要及时办理附加证明书,并在办理后尽快使用。

9.2 办理机构

9.2.1 我国内地出具的公证书或其他证明文书送《公约》缔约国使用时如需办理附加证明书,申请人应根据文书出具地及使用需求,选择正确的办理机构。当事人在向公证机构申请出具文书时,应明确告知文书拟送往的国家(地区)、使用目的及其他相关信息,以便相关机构有针对性地出证。

9.2.2. 外交部领事司办理范围:外交部可为全国各地出具的公文书办理附加证明书。但一般情况下,送往《公约》缔约国使用的、在地方外办签发附加证明书范围之外的文书,由外交部领事司负责办理。

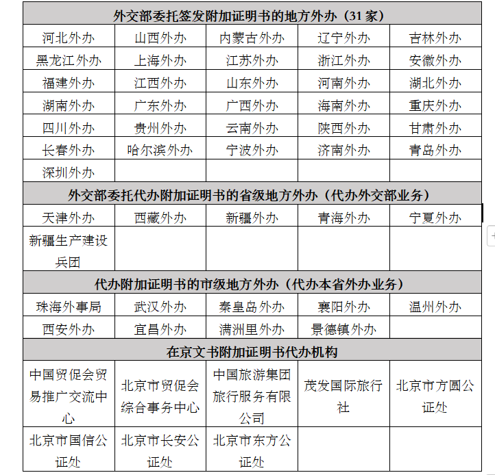
9.2.3 地方外办办理范围:送往《公约》缔约国使用的文书,如系在外交部委托的地方外办所在省(市、区)内涉外公证机构或出入境检验检疫机构、贸促会出具的涉外公证书或其他证明文书,应由该省(市、区)外办办理附加证明书。地方外办仅能为本省(市、区)内的出文机构办理附加证明书,不得跨区办理。

3.png

9.2.4 在线办理:除向外交部领事司或外交部委托的地方外办申请办理,个人民事类文书可通过支付宝“领事服务中心”小程序预约在线办理邮寄送达和回邮业务,无需到场即可办理(仅限内地)。

9.2.5 国内事实公证:居留在《公约》缔约国的我国公民,如出生、亲属关系或未受刑事处分等事实发生在国内,应向国内公证机构申办公证,并办理外交部或其委托的地方外办的附加证明书。若无法亲自回国办理,申请人可委托他人代办相关手续。

9.2.6 我国驻外使领馆不受理范围:我驻外使领馆不受理国内出具的涉外公证或其他证明文书的附加证明书申请。当事人需将文书送回国内,按程序办理外交部或其委托的地方外办的附加证明书;若无法亲自回国,可委托他人代办。

9.2.7 外国驻华使领馆文书处理原则:外国驻华使领馆为其本国公民出具且在中国境内使用的文书,原则上无须向中方申请办理附加证明书。

9.3 申请材料

当事人需根据所申请附加证明书的具体要求,准备相应的申请材料。具体程序和要求可登录中国领事服务网(网址:https://cs.mfa.gov.cn/)或各地方外办相关网站查询。以下为基本材料的列举及要求,当事人应确保所有提交材料的真实性和有效性。

(1)《申请领事认证/附加证明书档案登记表》:如使用领事认证/附加证明书网上填表子系统,会自动生成该表。

(2)合法有效的身份证件: 中国公民应提交居民身份证原件及复印件;如为华侨且不持有有效的居民身份证,应提交护照原件及信息页复印件;港澳台居民需提交《港澳居民来往内地通行证》、《台湾居民来往大陆通行证》或旅行证等证件的原件及复印件;外国公民应提交护照或其他国际旅行证原件及信息页复印件。

(3)申办附加证明书的有效文书原件。

(4)特定人员:如国家公派出国人员、留学生应提供单位介绍信原件、出国任务批件原件。

(5)企业商业类文书:申办商业类文书的附加证明书,还应提供商业文书或票据原件、单位介绍信等原件。

(6)驻华外交或领事机构代办材料:驻华外交或领事机构为其本国公民代办附加证明书,应提交其出具的照会原件。

(7)其他可能需要的材料:根据外交部领事司的具体要求,可能还需提交其他相关材料。如:外国公民办理收养中国儿童的公证书的附加证明书,除合法有效身份证件外,还应提交驻华外交或领事机构照会原件及《收养登记证》的复印件。

9.4 不得办理附加证明书的情形

9.4.1对于送往《公约》非缔约国使用的文书,不得办理附加证明书,送《公约》非缔约国使用,应按有关规定办理领事认证书。

9.4.2此外,在申请附加证明书时,若文书存在以下任一情形,签发机构将不予办理:(一)文书的印鉴、签名不属实的;(二)文书的印鉴、签名未进行备案,或者与备案不相符的;(三)文书的印鉴、签名、装订、时效等不符合出文机构、用文机构规定和要求的;(四)可能损害中国国家利益和社会公共利益的;(五)附加证明书签发机构认为不应办理的其他情形。

9.5 核验附加证明书真伪

9.5.1 中国附加证明书使用贴纸形式,加贴银色国徽印鉴。

9.5.2 如需核验我国签发的附加证明书真伪,可通过访问中国领事服务网的“中国领事认证/附加证明书核查”系统,输入认证号和贴纸号进行核验,或手机访问附加证明书上的核查网址(https://consular.mfa.gov.cn/VERIFY/)并扫描二维码进行核验。中国外交部以及各相关地方外办签发的附加证明书支持在线核验,可登录https://consular.mfa.gov.cn/VERIFY/。

第二节 律师办理业务注意事项

第10条域外形成文书的审查要求

    在公约框架下,生效的缔约国之间的公文书,仅需在当地办理公证及附加证明书即可在其他缔约国使用,无需再进行领事认证。这一规定适用于中国送往其他缔约国的公文书,以及其他缔约国公文书送往中国内地使用的情况。

10.1  确认文书范围及办理要求

10.1.1.律师办理相关业务时,首先需要明确哪些文书属于需要办理附加证明书。

10.1.2 律师应深入了解目的国对于文书时效、格式、内容等方面的具体要求,律师应通过查阅目的国(如中国)的相关法律法规、与接收机构或相关部门沟通等方式,确保文书符合目的国的要求。了解范围包括但不限于:了解文书的出具时间和有效期,确保文书在目的国使用时仍具有法律效力;了解目的国对于文书格式的具体规定,确保文书格式符合规范;确保文书内容真实、准确、完整;等。

10.2 公约生效后域外各文书的认证程序显著简化

10.2.1 主体资格证明

《民事诉讼法》规定,外国人或外国企业、组织参加诉讼时,需要提交身份或主体资格证明文件。《公约》生效后,对于属于缔约国之间的主体资格证明文件,在部分缔约国被认为属《公约》中的“公文书”,无需再进行公证,可直接办理附加证明书的认证。在部分缔约国,主体资格证明文件仍需在当地进行公证,再办理附加证明书的认证。

10.2.2 签字权证明文件及印鉴

情况一:若主体证明文件或其他证明文件上载明代表人或有权签字人,则可直接依据该文件办理公证及附加证明书认证。

情况二:若主体证明文件未载明代表人或有权签字人,则需通过其他文件(如董事会决议、公司章程等)证明该人的签字权,再将前述文件一并办理公证及附加证明书的认证。

情况三:某些缔约国(如日本和韩国)的文书上可能仅加盖公司印鉴,则需提交由外国企业所在地出具的印鉴证明书,由当地公证机构对印鉴进行验证,确保其与印鉴证明书上的印鉴一致,再据此办理公证及附加证明书认证。

10.2.3 授权委托书

情况一:域外寄交或托交的授权委托书,在《公约》生效后,无需再通过中国使领馆办理领事认证,仅需在所在国公证机关的办理公证及附加证明书的认证。

情况二:在中国境内签署的授权委托书,在中国法官见证下签署,可免于公证认证程序;如无中国法官见证,则经中国公证机构公证即可。

情况三:通过线上视频见证签署授权委托书,根据《最高人民法院关于为跨境诉讼当事人提供网上立案服务的若干规定》,跨境诉讼当事人通过视频验证后,在法官视频见证下,跨境诉讼当事人、受委托律师签署有关委托代理文件,无需再办理公证、认证手续。

我们建议:授权委托书中的委托权限内容应涵盖各程序,尤其是,建议在授权委托书上明确“代理人可代为在法律文书上签字;可代为提起诉讼,并有权在起诉状、反诉状、上诉状中签署律师姓名”等代理权限。

10.2.4 起诉状等文件

尽管部分国内地区法院不强求对国外当事人从国外寄交的起诉状等文件进行公证及认证;但我们建议:因原告在起诉状上签名或盖章这一行为是重要的诉讼行为,如发生在我国领域之外,应在所在国公证机关的办理公证及附加证明书的认证。

10.2.5 域外形成的证据

10.2.5.1如证据属于外国法院作出的判决或裁定等司法文书,外国行政机关出具的文件,或公立机构出具的证明等,一般仅需文书出具国主管机关签发附加证明书,无需在当地进行公证。

10.2.5.2 法庭审理过程中,如可以通过互联网核查公文书证的真实性或者双方当事人对公文书证的真实性无异议的,可以无需进行公证。 其余证据是否需要办理公证及认证手续,应根据法庭的具体要求和案件的具体情况来确定。一般来说,如果法庭要求或者对方当事人对证据的真实性提出异议,那么这些证据一般需要经过公证和/或认证手续,以证明其真实性和合法性。

第三章国别指引

第一节  部分国家或地区办理附加证明书的具体程序和要求

第11条  可前往海牙国际私法会议官网查询《公约》缔约国情况及适用保留, 截至2024年12月底,公约缔约国名单详见附录1(更多的查询途径详见本指引第2条)。

第12条  附录2系部分国家及地区办理附加证明书的具体程序和要求,包括:英国、美国、加拿大、印尼、法国、韩国、日本、瑞典、新加坡、意大利。

第四章 附则

第13条 依据效力

本指引根据2024年12月31日以前发布的法律、法规及司法解释规定,并结合司法实践和律师实务编写。律师办理具体业务还应当充分注意个案事实、以及新颁布的法律、法规和司法解释处理。

第14条 指引效力

本指引由上海市律师协会国际法专业委员会起草,并非强制性或规范性规定,仅供本市律师参考,不应视为办理具体案件的法律意见或建议。

附录1  截止2024年12月31日的《公约》缔约国



序号

中文名称

英文名称

备注

1

阿尔巴尼亚

Albania


2

安道尔

Andorra


3

安提瓜和巴布达

Antigua and Barbuda


4

阿根廷

Argentina


5

亚美尼亚

Armenia


6

澳大利亚

Australia


7

奥地利

Austria


8

阿塞拜疆

Azerbaijan


9

巴哈马

Bahamas


10

巴林

Bahrain


11

孟加拉国

Bangladesh

2025330日起生效。

12

巴巴多斯

Barbados


13

白俄罗斯

Belarus


14

比利时

Belgium


15

伯利兹

Belize


16

多民族玻利维亚国

Bolivia (Plurinational State of)


17

波斯尼亚和黑塞哥维那

Bosnia and Herzegovina


18

博茨瓦纳

Botswana


19

巴西

Brazil


20

文莱达鲁萨兰国

Brunei Darussalam


21

保加利亚

Bulgaria


22

布隆迪

Burundi


23

佛得角

Cabo Verde


24

加拿大

Canada


25

智利

Chile


26

中国

China


27

哥伦比亚

Colombia


28

库克群岛

Cook Islands


29

哥斯达黎加

Costa Rica


30

克罗地亚

Croatia


31

塞浦路斯

Cyprus


32

捷克共和国

Czech Republic


33

丹麦

Denmark


34

多米尼克

Dominica


35

多米尼加共和国

Dominican Republic


36

厄瓜多尔

Ecuador


37

萨尔瓦多

El Salvador


38

爱沙尼亚

Estonia


39

斯威士兰

Eswatini


40

斐济

Fiji


41

芬兰

Finland


42

法国

France


43

格鲁吉亚

Georgia


44

德国

Germany


45

希腊

Greece


46

格林纳达

Grenada


47

危地马拉

Guatemala


48

圭亚那

Guyana


49

洪都拉斯

Honduras


50

匈牙利

Hungary


51

冰岛

Iceland


52

印度

India

印度对中国加入《公约》提出异议,《公约》在中印之间不生效。

53

印度尼西亚

Indonesia


54

爱尔兰

Ireland


55

以色列

Israel


56

意大利

Italy


57

牙买加

Jamaica


58

日本

Japan


59

哈萨克斯坦

Kazakhstan


60

吉尔吉斯斯坦

Kyrgyzstan


61

拉脱维亚

Latvia


62

莱索托

Lesotho


63

利比里亚

Liberia


64

列支敦士登

Liechtenstein


65

立陶宛

Lithuania


66

卢森堡

Luxembourg


67

马拉维

Malawi


68

马耳他

Malta


69

马绍尔群岛

Marshall Islands


70

毛里求斯

Mauritius


71

墨西哥

Mexico


72

摩纳哥

Monaco


73

蒙古国

Mongolia


74

黑山

Montenegro


75

摩洛哥

Morocco


76

纳米比亚

Namibia


77

荷兰

Netherlands


78

新西兰

New Zealand


79

尼加拉瓜

Nicaragua


80

纽埃

Niue


81

北马其顿

North Macedonia


82

挪威

Norway


83

阿曼

Oman


84

巴基斯坦

Pakistan


85

帕劳

Palau


86

巴拿马

Panama


87

巴拉圭

Paraguay


88

秘鲁

Peru


89

菲律宾

Philippines


90

波兰

Poland


91

葡萄牙

Portugal


92

韩国

Republic of Korea


93

摩尔多瓦共和国

Republic of Moldova


94

罗马尼亚

Romania


95

俄罗斯联邦

Russian Federation


96

卢旺达

Rwanda


97

圣基茨和尼维斯

Saint Kitts and Nevis


98

圣卢西亚

Saint Lucia


99

圣文森特和格林纳丁斯

Saint Vincent and the Grenadines


100

萨摩亚

Samoa


101

圣马力诺

San Marino


102

圣多美和普林西比

Sao Tome and Principe


103

沙特阿拉伯

Saudi Arabia


104

塞内加尔

Senegal


105

塞尔维亚

Serbia

由于中国不承认科索沃是主权国家,科索沃地区仍是塞尔维亚国家的一部分,故就科索沃出具的附加证明书不予承认。

106

塞舌尔

Seychelles


107

新加坡

Singapore


108

斯洛伐克

Slovakia


109

斯洛文尼亚

Slovenia


110

南非

South Africa


111

西班牙

Spain


112

苏里南

Suriname


113

瑞典

Sweden


114

瑞士

Switzerland


115

塔吉克斯坦

Tajikistan


116

汤加

Tonga


117

特立尼达和多巴哥

Trinidad and Tobago


118

突尼斯

Tunisia


119

土耳其

Türkiye


120

乌克兰

Ukraine


121

大不列颠及北爱尔兰联合王国

United Kingdom of Great Britain and Northern Ireland


122

美利坚合众国

United States of America


123

乌拉圭

Uruguay


124

乌兹别克斯坦

Uzbekistan


125

瓦努阿图

Vanuatu


126

委内瑞拉玻利瓦尔共和国

Venezuela (Bolivarian Republic of)



附录2 国别指引

目录


法国海牙认证业务指南

韩国海牙认证业务指南

加拿大海牙认证业务指南

美国加州海牙认证业务指南

美国纽约州海牙认证业务指引

日本海牙认证业务指南

瑞典海牙认证业务指南

新加坡海牙认证业务指南

英国海牙认证业务指南

印度尼西亚海牙认证业务指南

意大利海牙认证业务指南


法国海牙认证业务指南


一、业务概述

法国于1965年1月22日根据65-57号法令批准加入《海牙公约》(以下简称《公约》)。2023年3月8日,中国加入《公约》;2023年11月7日,《公约》在中国生效。自此,中法两国互送的文书只需办理《公约》规定的附加证明书,无需再通过双方使领馆进行领事认证。

二、Apostille(附加证明书)申请指南

1. 公文书类型要求

以下文书可以办理附加证明书:

  • 司法法院或行政法院文书,如判决书;

  • 检察机关文书,如决定书;

  • 法院书记官出具的文书,如无犯罪记录;

  • 司法执行官出具的文书,如鉴定报告;

  • 户籍官员出具的户籍文书,如出生证明

  • 行政机关出具的文书,如完税凭证,社保证明、学历等

  • 公证书,如委托书、遗嘱、赠与等。

2. 附加证明书的效力

附加证明书证明如下内容:(1)公文书上签名的真实性;(2)文书签发人签发时的身份,以及(3)必要时,证明文书上的印鉴属实。附加证明书采用在文书上加贴的形式(见附页)。

中国驻法国大使馆明确提示“办妥法国附加证明书不代表该公文书必然被中国用文单位接受。建议您事先向中国用文单位了解其对外国公文书的格式、内容、时限、翻译等具体要求后再办理有关手续。

3. 公文的翻译

法国公文书的翻译件也可一并办理海牙认证,但条件是:(1)该文书的翻译件应由法国的“宣誓翻译”完成;且(2)宣誓翻译的签名须办理签名认证。

宣誓翻译的名单由各上诉法院管理,可通过法国最高法院网站查询,该网站汇集了各上诉法院的翻译名单。网站链接:按住Ctrl并单击Experts agréés par les cours d'appel | Cour de cassation可访问。

法国公文也可在办理完毕海牙认证后,在中国使用时再由国内翻译机构翻译为中文,具体以国内用文单位的要求为准。

4. 申请附加证明书

法国附加证明书办理机构为文书签署人或出文机构所在地的上诉法院(COURS D’APPEL)。例如,如果出生证明是在巴黎开具的,则应向巴黎上诉法院申请办理海牙认证。

但如果是无犯罪记录的认证,则统一由雷恩上诉法院办理。

有关上诉法院的详细联系方式,可访问www.justice.fr。

提请注意的是,根据相关法令(2021年9月17日第2021-1205号法令、2024年12月23日第 2024-1200 号法令、2024年12月23日政令),海牙认证的办证机构将自2025年5月1日起改由公证机构办理。

办理程序:

(1)与用文单位确认对文书的格式、内容、时限、翻译等具体要求;

(2)将需要翻译的公文交给“宣誓翻译”,正式名称是“某某上诉法院司法翻译专家”进行翻译。

(3)由翻译办理其签名认证,可以在当地市政府、工商会或者公证员处办理。

(4)填写“附加证明书申请表”,将申请表和需要认证的文件寄往上诉法院“附加证明书”服务处。

(5)将收到的认证完毕文件交给用文单位。

5. 海牙认证校验

法国尚未开放海牙认证的数据库供公众校验。如果校验,仍需联系原办理认证的上诉法院相关服务处。

三、附加证明书样式

4.png

韩国海牙认证业务指南

一、业务概述

韩国于2006年10月25日正式加入《海牙公约》(以下简称“《公约》”),并依据《关于公文书的认证及领事认证书发放的规定》制定了相应的签发规定。《公约》于2007年7月14日在韩国生效,于2023年11月7日在中国生效。自此,中韩两国互送的文书只需办理《公约》规定的附加证明书,无需再通过双方使领馆进行领事认证。

二、申请流程

1. 公文书类型要求

常见的如出生、死亡和婚姻证明、公司登记、声明书、协议、委托书等民商事活动中的公文书一般需要进行海牙认证,但并非全部公文书都适用海牙认证。

如不确定公文书类型是否适用,可咨询韩国公证机构、韩国外交部办事机构。

2. 公文书核实要求

在提交海牙认证前,需确认公文书在用文单位所需的格式、内容、时限、翻译、是否可用等要求。附加证明书的获取并不保证公文书一定被用文单位接受,因此需提前与用文单位沟通并确认。

此外,经海牙认证的证据也被韩国法院视为具有真实效力。韩国关于涉外证据的民事诉讼规定主要依据韩国的「민사소송법」(제356조)(《民事诉讼法》第356条),其中规定:[第356条(公文书的真伪推定)①根据文件的撰写方式和宗旨,当被认定为公务员在职务上撰写的文件时,推定其为具有真实效力的公文书。②当怀疑公文书是否具有真实效力时,法院可以依职权向相关公共机构进行查询。③对于被认定为外国公共机构撰写的文件,准用第1项和第2项的规定。]该条以推定由外国公务人员(公证员也属于公务人员)制作的文书具有真实效力的方式确定了涉外证据的形式。同时,在[광주고등법원 2015.12.10.선고 (전주)2014나760 판결]判例中,以法院观点的形式明确依照《公约》提交的经海牙认证的文书,被认为是由外国公务人员制作,因此推定其与韩国官方文件具有同等的真实效力;但根据案件证据的不同,应具体咨询韩国律师事务所及韩国法院等相关机构。

3. 办理公文书公证

1)韩国公文书[ 《关于公文书的认证及领事认证书发放的规定》第2条第3款规定(공문서에 대한 아포스티유 및 본부영사확인서 발급에 관한 규정):

“公文书”是指符合以下任何一项的文件。

A.国家或地方自治团体(包括受托执行国家或地方自治团体业务的机构)在公务上制作的文件

B.“公证书”是指公证人或根据《公证人法》第8条能够执行公证人职务的人员,依据《公证人法》制作或认证的文件。

C.“判决书”是指记录判决、决定、命令的审判文书,由进行审判的法官签名认证的原件(包括《刑事诉讼法》第46条但书所指的副本)

D.考虑文件的目的、对象和性质等因素,由在外同胞领事馆长官认定其公共性并公布的文件。](国家或地方自治团体发放的文件,以及国家或地方自治团体委托的机构发放的文件)可直接认证。

2)除1)中所规定的公文书以外,其他文件必须经过公证后才能办理认证。

3)非韩国公文书,韩国公证人(机构)为指定公证人和持牌公证机构以及其他公证处,具有合法资质的韩国公证机构可通过韩国公证协会[ https://www.koreanotary.or.kr/?page_id=2802]公布的信息查询。

4. 申请海牙认证

韩国外交部(在外同胞厅)和司法部,官方网址[ https://oka.go.kr/oka/services/info/apostille/]见脚注。

办理时效与费用:平均3日内左右(邮寄办理7-10日),费用1,000韩元/份[ 注:官方资费如有更新的,请届时以官方最新公布的资费为准。]。

5. 海牙认证完成

如果公文书及申请资料符合要求,海牙认证机构将在公文书上添加包含独特编号的海牙认证证书(附加证明书),以作为证明文件来源的声明,公文书加签海牙认证后即被国际认证,可以在海牙公约签署国(如中国、韩国)中使用。

6. 海牙认证校验

可通过Republic of Korea e-Apostille Service官方网站进行校验,具体步骤包括登录网站、找到校验栏目、输入认证证书上的编号进行核验。

第一步:登录Republic of Korea e-Apostille Service官方网站[ https://www.apostille.go.kr/index.do];

第二步:找到网站中下方海牙认证Certificate Verification Service;

第三步:输入认证证书上的证书签发编号、证书签发日期;

第四步:点击“证书鉴定”进行核验;

第五步:核验。

三、文件样式

5.png

加拿大海牙认证业务指南

一、业务概述

加拿大于2023年5月12日正式签署《海牙公约》(以下简称《公约》),加拿大全球事务部与各省份也各自颁布了有关海牙认证的规定和指导。《公约》于2023年11月7日在中国生效,于2024年1月11日在加拿大生效。自此,中加两国互送的文书只需办理《公约》规定的附加证明书,无需再通过双方使领馆进行领事认证。

二、申请流程

1.认证机构

在加拿大办理相关文书的海牙认证,首先需要根据文件的来源确定负责办理海牙认证的机构。

(1)加拿大全球事务部,主要负责办理来自:

由加拿大联邦政府签发的文件;

在以下省份或地区签发或公证的文件:曼尼托巴(Manitoba)、新不伦瑞克(New Brunswick)、纽芬兰与拉布拉多(Newfoundland and Labrador)、西北地区(the Northwest Territories)、新斯科舍(Nova Scotia)、努纳武特地区(Nunavut)、爱德华王子岛(Prince Edward Island)、育空地区(Yukon)。

(2)其他省份分别有各自的主管当局负责办理由本省签发或公证的文件。主管当局分别为:

安大略省(Ontario):安大略省公共和商业服务部

魁北克省(Quebec)、:魁北克省注册和认证总局

不列颠哥伦比亚省(British Columbia):不列颠哥伦比亚省总检察部

阿尔伯塔省(Alberta):阿尔伯塔省司法部

萨斯克彻温省(Saskatchewan):萨斯克彻温省司法和总检察部

2.公文书类型要求

1)文书类型

常见的可办理海牙认证的文书类型包括:

私人法律文件(如遗嘱、授权委托书、个人声明等)

行政文件(如出生证明、结婚证明、离婚证明、死亡证明、身份证明等);

商业或公司文件(如商业登记证、公司章程、雇佣证明等);

法院文件(如法院判决、裁定)等。

更为详尽的可办理认证的文件类型,请查阅该网站:https://www.international.gc.ca/gac-amc/about-a_propos/services/authentication-authentification/step-etape-2.aspx?lang=eng

2)翻译要求

如果待认证的文件是以英语或法语之外的某外语书就,则申请该文件的海牙认证时,需随附其翻译件。翻译有两种途径,一是由各省的翻译协会成员翻译;二是由加拿大的公证员进行翻译公证,但该公证员应当掌握书就该文书的该门外语。

需注意的是,上述翻译是加拿大认证部门针对非英语或法语书就的待认证文件的要求。当认证完毕的文件在国内使用时,一般情况下,国内用文单位会要求将其翻译为中文,具体以用文单位的要求为准。

3.公文书核实要求

在提交海牙认证前,需确认公文书在用文单位所需的格式、内容、时限、翻译等要求。附加证明书的获取并不保证公文书一定被用文单位接受,因此需提前与用文单位沟通并确认。

4.办理公文书公证(依照文书类型而定)

在确认完毕前述事项后,还需核实待认证的文书是否需先行办理公证。部分类型的文书不需先行办理公证,可直接申请办理海牙认证;而部分文书需先办理公证。

部分不需先行办理公证的文书类型如下:

由法官或书记官签名盖章的法院裁定或判决原件;

由省级人口统计局出具的结婚证明、死亡证明等;

由加拿大联邦公司登记局出具的联邦公司登记证明且有原始签章;

由加拿大皇家骑警(RCMP)出具且经Canadian Criminal Real Time Identification Services(CCRTIS)系统主管签名、加盖RCMP钢印的无犯罪记录等。

而部分需要先行办理公证的文书类型包括:

所有私人法律文件;

省级或市级警方出具的文件;

无原始签章的联邦公司登记证明;

无法官或书记官签名盖章的其他法院文件等。

具体是否需办理公证,请查询上述第2条第(1)项“文书类型”中所列网站。

就公证的办理要求,加拿大各省之间存在差异。以安大略省为例,正式律师和助理律师亦可办理公证。

5.申请海牙认证

可以通过邮寄的方式提交海牙认证的申请。在邮寄以前,需要在网上填写申请表并将申请表附在邮寄的文件中。

收件机构、办理时效、费用与支付方式依具体省份而定,详见本指南二/1条认证机构的要求。

6.海牙认证完成

如果公文书及申请资料符合要求,海牙认证机构将在公文书上添加包含独特编号的海牙认证证书(附加证明书),以作为证明文件来源的声明,公文书加签海牙认证后即被国际认证,可以在海牙公约签署国(如中国、加拿大)中使用。

7.海牙认证校验

加拿大的海牙认证目前可通过以下方式进行认证校验:

1)以CA-、AB-、SK或-59-开头的证书编号签发的认证,需发送电子邮件至apostille@international.gc.ca,并附上证书编号与认证日期;

2)以ON-开头的证书编号的认证,可通过安大略省的官方文件服务网站:https://www.officialdocuments.mgcs.gov.on.ca/en-US/validity-check/通过输入证书编号与认证日期进行校验;

3)魁北克省主管当局发布的认证,可通过魁北克省当局的校验官网:https://registreapostilles.gouv.qc.ca通过输入证书编号与认证日期进行校验。

三、文件样式

附页(以加拿大不列颠哥伦比亚省为例)

6.png

7.png


美国加州海牙认证业务指南

一、业务概述

美国于1981年10月15日正式加入《海牙公约》(以下简称《公约》),并依据《APOSTILLE ACT 2020》制定了相应的签发规定。《公约》于2023年11月7日在中国生效。自此,中美两国互送的文书只需办理《公约》规定的附加证明书,无需再通过双方使领馆进行领事认证。

二、申请流程

1. 公文书类型要求

常见的如出生、死亡和婚姻证明、公司登记、声明书、协议、委托书等民商事活动中的公文书一般需要进行海牙认证,但并非全部公文书都适用海牙认证。

如不确定公文书类型是否适用,可咨询美国国务院认证办公室或加州州务卿办公室[ 美国国务院认证办公室  https://travel.state.gov/content/travel/en/legal/travel-legal-considerations/internl-judicial-asst/authentications-and-apostilles/requesting-authentication-services.html

电话:(202) 485-8000;地址:518 23rd Street NW , WASHINGTON, DC 20520 , United States of America.

加州州务卿办公室  https://www.sos.ca.gov/notary/request-apostille/

电话:(916) 653-3595、(213) 897-5310;地址:1500 11th Street, 2nd Floor, Sacramento, CA 95814;

300 South Spring Street, Room 12513, Los Angeles, CA 90013]。

2. 公文书核实要求

在提交海牙认证前,需确认公文书在用文单位所需的格式、内容、时限、翻译等要求。附加证明书的获取并不保证公文书一定被用文单位接受,因此需提前与用文单位沟通并确认。

此外,经海牙认证的证据也被美国法院视为具有真实效力。但因案件证据的不同,仍应具体咨询美国律师事务所及美国法院等相关机构。美国关于涉外证据的民事诉讼规定主要依据美国的《联邦民事诉讼规则》第44条(a)款。其中规定:

第44条(a)款:证明官方记录(Official Record)

(a) 证明手段。

(1) 国内记录。以下各项记录如果满足证据的可采性且保存在联邦、州、地区、联邦领地或任何受美国行政或司法管辖的领土内,则其可作为官方记录或记载:

(A) 该记录的官方出版物;或

(B) 由负责保管该记录的官员或其副手证明的副本,并附有证明该官员有保管权的证书。该证书必须加盖印章:

(i) 由保管记录的地区或下级分区的法院在册法官作出;或

(ii) 由有办公印章和在保管记录的地区或下级分区有官方职责的任何公职人员作出。

(2) 国外记录。

(A) 一般规定。以下各项记录如果满足证据的可采性,则其可作为外国官方记录或记载:

(i) 该记录的官方出版物;或

(ii) 记录或其副本,由授权人员证明,并附有最终真实性认证或根据美国和记录所在地国家均为缔约国的条约或公约作出的认证。

3. 办理公文书公证

如果公文书应使用机构要求需要公证的,则需要在提交海牙认证前由具有合法资质的涉外公证机构对公文书进行公证。加州州务卿办公室不提供公证服务,具有合法资质的加州公证机构可通过加州州务卿办公室公布的信息查询。

但请注意,联邦政府机构或联邦法院出具的文件做海牙认证的请勿公证,否则文件将失效。

4. 申请海牙认证

美国国务院认证办公室负责对联邦机构出具的文件进行海牙认证;加州州务卿办公室则负责对加州州内出具的文件做海牙认证。官方网址见脚注7。

办理时效与费用:网站定时更新当前处理中的收件日期,费用为认证费20美元/份,再加6美元/签名的办理费(办理费仅限现场办理收取,邮寄办理不收取)[ 官方资费如有更新的,请届时以官方最新公布的资费为准。]。

5. 海牙认证完成

如果公文书及申请资料符合要求,海牙认证机构将在公文书上添加包含独特编号的海牙认证证书(附加证明书),以作为证明文件来源的声明,公文书加签海牙认证后即被国际认证,可以在美国以外的海牙公约签署国(如中国、新加坡)中使用。

6. 海牙认证校验

可通过美国加州州务卿办公室官方网站进行校验,具体步骤包括登录网站、找到校验栏目、输入认证证书上的编号进行核验。

第一步:美国加州州务卿办公室官方网站:https://apostille-search.sos.ca.gov/;

第二步:输入认证证书上的编号;

第三步:输入出具认证证书的日期;

第四步:点击“Begin Search”进行核验;

第五步:核验。

三、文件样式

附页-美国加州海牙认证_附加证明书样式

8.png


美国纽约州海牙认证业务指引

一、业务概述

1981年10月15日,美国正式加入《海牙公约》(以下简称《公约》)。按照美国宪法,经参议院批准加入的国际条约自动获得联邦法律的效力。但是由于根据美国宪政体制,除部分文件外(主要是涉及联邦政府的文件),对一般法律文书的公证认证的权力是属于各州政府的。因此,每个州都有自己海牙认证的操作规程。例如,新泽西州、宾夕法尼亚州、加利福尼亚州、马萨诸塞州、美属维尔京群岛、佛罗里达州等采用简单的一步认证,而纽约州、马里兰州、乔治亚州等则采用了相对复杂的多步认证。

纽约州行政法(New York Executive Law)授予纽约州州务院(Department of State)为由纽约州公证人公证、或由纽约州公职人员签发的文件颁发海牙认证书的权力。

二、申请流程

1. 公文书类型要求

纽约州州务院不对联邦政府的公文文件进行海牙认证。对于纽约州签发的文件,按照文件类型的不同,州务院规定了不同的认证流程。

背景调查

对于司法部门 (Division of Criminal Justice Service) 出具的背景调查文件,需要附上一份由相关负责人签署的信函,以指纹验证结果进行证明。

出生、死亡和结婚证书

由纽约州卫生部(New York State Department of Health)签发并由卫生部统计部门负责人签署的出生、死亡和结婚证书可以提交到州务院进行海牙认证。

由纽约市卫生局 (New York City Department of Health) 签发的出生、死亡和结婚证书必须首先由县书记官办公室(New York County Clerk’s Office)认证后才能提交到州务院进行海牙认证。此外,出生、死亡和结婚证书在提交给县书记官办公室之前,还需要附有一封认证信(Letter of Exemplification)。

由地方官员,如市、镇、村书记员( City/Town/Village Clerk)签署的出生、死亡和结婚证书也需要先由文件签发地所在县的书记员(County Clerk)认证后才能提交到州务院进行海牙认证。

教育文件

提交给州务院进行海牙认证的教育文件,必须首先由教育机构的官员证明该文件为正式记录或是原始文件的真实副本。该官员的签名必须经过公证员的公证。而且,公证员的签名还需要在公证员资格所在县的书记员办公室进行认证。

其他文件

所有其他文件(如委托书)必须首先进行公证。而且,公证员的签名还需要在公证员资格所在县的书记员办公室进行认证。

2.公文书核实要求

如前所述,对于所有需要提前公证的文书,公证员的签名还需要在公证员资格所在县的书记员办公室进行核实认证,核实认证后的公证文书才能提交到州务院进行海牙认证。通常情况下,公证员在某一个县完成资格备案时会在该县的书记员办公室同时备案自己的签字。书记员办公室在收到认证申请时,会对文书签名与备案的签名进行比对,在确认签名真实的情况下,为该公证人在纽约州任何地方签署的证明文件、确认书或宣誓书提供认证。县书记员办公室对每份文件核实认证的费用为3美金。

【示例:县书记员认证书】

9.png

此外,对于海牙认证的证据效力,根据纽约州民事诉讼规则(Civil Practice Law and Rules)第4540条和第4542条的规定,可以被纽约州的法院认定为自证真实性的证据(Self-Authenticating Evidence)。也就是说,经海牙认证文书,法院将认可它的真实性,但并不保证该文件的内容会被法庭采纳。法院仍将按照纽约州证据规则考虑是否采纳该证据。

3.办理公文书公证

如前所述,纽约州的海牙认证程序采取了相对复杂的多步认证。

一般文件(如委托书)必须首先进行公证。而且,公证员的签名还需要在公证员资格所在县的书记员办公室进行认证。

在纽约州,公证人由州务卿任命,每次任命有效期为四年。公证人可以在全州范围内行使以下职权:接收并认证书面文件的签名或证明,包括契约、抵押和授权书等;处理外国或国内汇票、期票和书面义务的承兑或付款请求,并对未承兑或未付款项进行抗议;以及其他法律和商业惯例赋予公证人的职能。

在纽约州申请成为公证员的条件不高。基本要求是需在申请时为纽约州居民或在纽约州有办公地点;道德良好;具备等同于基础教育的学历;并熟悉公证人职责。

执业律师在纽约州可以同时申请担任公证员,并且在公证的时候使用“律师”代替“公证人”字样。

在纽约州进行公证收费很低,根据纽约州行政法的规定,对每件公证的收费通常不得超过2美金。纽约州绝大多数邮局、银行会提供免费公证。

公证人在确认公证内容的真实性后,需要在签名下方需用黑色墨水打印、打字、盖章或以电子方式(若是电子公证)显示以下信息:公证人的姓名;“纽约州公证人”(Notary Public State of New York)的字样;公证人最初取得资格的县名;公证人委任的到期日期;以及公证人在某县备案的公证编号。

【示例:纽约州公证员签名】

10.png

4.申请海牙认证

在按照上述步骤准备好材料后,申请人可以将需要进行认证的文件和填好的认证申请书一起寄到纽约州州务院的指定地址申请海牙认证。

认证申请书可以在纽约州州务院的官网https://apostille2-verify.dos.ny.gov/ASPLCNSApostilleVerify/ApostilleVerify.aspx下载。

【示例:美国纽约州海牙认证申请书】

纽约州州务院受理海牙认证申请的邮寄地址是:

New York Department of State  Division of Licensing Services

11.png

Apostille and Authentication Unit

PO Box 22001

Albany, NY 12201-2001

需要注意的是,这个邮寄地址是纽约州州务院受理海牙认证的专门邮箱地址。如果申请人选择UPS, Federal Express, DHL 等特快专递寄送申请文件,州务院建议将文件寄送到Albany市的实体地址:

Albany Physical Address

Division of Licensing Services

1 Commerce Plaza

99 Washington Avenue, 6th Floor

Albany, NY 12231

居住在New York市、 Albany市和Utica市的申请者还可以选择直接前往纽约州州务院在当地的办公室办理。但是根据纽约州州务院公布的办理流程,直接前往办公室直接办理并不意味着申请会被提前处理,纽约州州务院仍将按照收到申请的时间顺序依次办理。

纽约州州务院将对每个申请海牙认证的文件收取10美金的费用。

5.海牙认证完成

如果公文书及申请资料符合要求,纽约州州务院将签发包含独特编号的海牙认证证书(附加证明书),以作为证明文件来源的声明,在海牙公约签署国中使用。

纽约州州务院签发的海牙认证书是一张单页文件,文件上有蓝色激光打印的纽约州州务院印章。认证书还附有纽约州州务卿或其副手的打印签名。

【示例:美国纽约州海牙认证证书】

12.png

办理好的海牙认证文件,纽约州州务院将以邮寄的方式(First Class Mail)寄回到申请书上的地址。如果申请人需要加急寄回,还可以在寄送申请文件时提前附上一张预付运费的快递单,要求文件以隔夜送达方式加急寄回。

6.海牙认证校验

2013年4月9日或之后美国纽约州签发的海牙认证文书可以在海牙认证的官方网站https://apostille2-verify.dos.ny.gov/ASPLCNSApostilleVerify/ApostilleVerify.aspx进行核实校验。

校验方法很简单,只需输入认证书上的文件编号和签发日期即可进行核验。

如果需要校验2013年4月9日之前美国纽约州签发的海牙认证文书,可以拨打纽约州州务院的查询电话 (518) 474-4429 进行校验。

日本海牙认证业务指南

一、业务概述

日本于1970年批准加入《海牙公约》(以下简称《公约》)。《公约》于1970年7月27日在日本生效,于2023年11月7日在中国生效。自此,中日两国互送的文书只需办理《公约》规定的附加证明书,无需再通过双方使领馆进行领事认证。

二、申请流程

1. 可证明的文书类型

可证明的文件包括但不限于:注册证謄本、户籍謄本、公证书、公办高中/初中/小学等的毕业证书、国立/公立医院/红十字医院的诊断书等。可登录日本外务省网站[ https://www.mofa.go.jp/mofaj/toko/page22_000549.html],查询可证明的公文书范围。

可证明的文件还需同时满足如下三个条件:

1)记载有签发日期(且距离签发日期不超过3个月)。

2)记载有签发机构(签发机构或签发者姓名)。

3)盖有公章,而非私章或签名。

    如文件上被拆除过订书钉或文件被修改过,则无法办理。

    大部分公共机关出具的公文书,可直接提交至日本外务省申请海牙认证;部分类型的文件仍需要先进行公证。

如果是个人或公司等制作的私文件,需要到公证处公证,且经公证人所属司法局长对公证人章进行证明后,外务省才能就公证人制作的公文书进行海牙认证。

2. 公证处简介

在埼玉、茨城、栃木、群马、千叶、长野、新泻7个县的公证处,在进行公证的同时,可取得法务局长对公证人章的证明。

一站式服务:在北海道(札幌法务局管辖区域内)、宫城县、东京都、神奈川县、静冈县、爱知县、大阪府及福冈县的公证处,如果申请人提出,可同时获取公证人的公证、法务局的公证人章证明和外务省的海牙认证。

3. 申请方式

可通过邮寄或窗口提交的方式申请,官方建议尽量邮寄。两种申请方式均为免费。

3.1邮寄申请:

需提交的资料:

1)需进行认证的公文书原件;

2)申请书(规定格式);

3)委托书(仅限委托代理人申请的情况,与2)为同一文件)[ 以下情况委托书可以省略:1.当事人为未成年人,监护人代为申请的(但如果公文书中未记载与当事人的监护人相关内容,那么需要提交可确认亲子关系的公文书,如户籍謄本等);2.通过旅行社、律师、行政书士、司法书士等代为申请的(但通过窗口提交申请的,需要携带可证明其为旅行社员工、律师等的附有照片的身份证明文件。通过邮寄申请的,应在申请书中记载旅行社、律师事务所等的名称及姓名,回邮信封上的收件地址应为工作单位,同时提交可证明其为旅行社员工、律师等的附有照片的身份证明文件的复印件(业务员证、律师证、行政书士证、专利代理人证等)。);3.公文书(注册证謄本等)中记载的公司、协会等的员工为公司、协会等申请的(但通过窗口提交申请的,需要携带附有员工照片的身份证明文件及名片、员工证等可证明其为员工的资料。通过邮寄申请的,应在申请书中记载公司、协会等的名称及员工的姓名,回邮信封上的收件地址应为工作单位,同时提交附有员工照片的身份证明文件及名片、员工证等可证明其为员工的资料的复印件。)。];

4)回邮信封(应填写回邮地址)。

    邮寄地址:可选择外务省东京的地址或大阪分室的地址。

外务省东京:

〒100-8919 东京都千代田区霞关2-2-1 外务省南厅1楼

外务省 领事局领事服务中心 证明班

大阪分室:

〒540-0008 大阪府大阪市中央区大手前4-1-76 大阪合同厅舍第4号馆4楼  外务省 大阪分室证明班

    办理期限:

如申请资料齐全,无需补充的话,原则上在收到资料的3个工作日后回邮证明书。

    其他:

1)如资料不齐全,将电话联系。如联系不上或不符合条件,将通过申请人提供的回邮信封回邮附有不受理理由的申请资料。

2)不受理海外邮寄申请。

3)回邮仅限于日本国内地址。驻日使领馆及海外概不邮寄。

    3.2通过窗口提交申请:

    需提交的资料除邮寄申请需要提交的资料外,还要携带身份证明文件(如:驾驶证、My Number Card、护照、在留卡等公权力机构发行的附有照片的身份证明文件)。

    受理时间:

东京为工作日14:00-16:00,大阪为上午12:00前,下午16:30前。

    办理期限:

通过窗口提交申请,原则上也是通过邮寄的方式发放证明书。如申请资料齐全,无需补充的话,原则上在窗口受理的3个工作日后回邮证明书。在东京通过窗口提交申请,且希望到窗口领取证明书的,需要在4个工作日后持申请时发放的受理单领取。

    其他:

通过窗口提交申请无需预约,但应向警卫说明目的,原则上仅限1人前往。


4. 其他

虽然日本外务省对海牙认证不收费,但是公证处公证会收取费用。目前私文件公证费为5,500日元,外文文件公证费为11,500日元。

关于日本海牙认证申请的说明,请参考日本外务省的如下网址:

https://www.mofa.go.jp/mofaj/toko/todoke/shomei/index.html


三、文件样式

   13.png


瑞典海牙认证业务指南


一、业务概述

瑞典于1999年3月2日正式加入《海牙公约》(以下简称《公约》),并依据1961年《海牙公约》进行海牙认证《APOSTILLE ACT 2020》制定了相应的签发规定。《公约》于1999年5月1日在瑞典生效,于2023年11月7日在中国生效。自此,中瑞两国互送的文书只需办理《公约》规定的附加证明书,无需再通过双方使领馆进行领事认证。

二、申请流程

1. 公文书类型要求

可加注文件包括:瑞典贸易登记簿摘录、土地登记摘录、由公证人签发或证明的文件、法院出具的文件、法庭口译员的翻译、国家主管部门颁发的官方文件、国家和国家认可机构的教育证书(如:学校成绩单、大学学位成绩单、科目和成绩概述、入学证书、学校或大学的附加证书以及证书)、授权书、遗嘱、声明及其他政府文件。但,贸易合同、发票、海关文件、外交和领事文件、身份证是不可加注文件。

2.公文书核实要求

在瑞典获得文件的海牙认证,文件通常需要满足以下要求:该文件必须包含申请盖章的个人签名和正楷姓名;该文件必须采用签发国的官方语言或翻译成海牙认证国家的官方语言,还应注明在文件上盖章的人的职位或官方头衔。

    此外可能适用的附加要求包括:该文件所有相关且准确的信息;必须由指定的主管机关按照规定加盖。

3.瑞典当地的公证机构或公证人进行公证

在瑞典,获得海牙认证的过程首先需要由瑞典公证机构或公证人对文件进行公证。公证是确保文件真实性和合法性的重要步骤,通过公证机构或公证人的认证,可以增加文件的可信度,其中公证人作为公职人员,经县行政委员会[ www.lansstyrelsen.se] (Länsstyrelsen) 授权对一系列法律文件进行认证,县授权的公证人约有 250 名,一般为拥有法律专业知识和资格的杰出专业人士。

4.瑞典的海牙认证

经过公证的文件提交给瑞典海牙认证办公室,该办公室负责处理和审核文件,确保其符合海牙认证的要求。

5.翻译的认证

来自瑞典的认证翻译的真实性需要通过加注来证明。如果来自瑞典的认证译文没有得到适当的认证,中国官方机构可能不接受该翻译,为了避免这种混乱,翻译最好在瑞典进行。

6.时间

一般情况下,办理时间约为15个工作日左右。

三、文件样式

    瑞典加注证书是一个方形的用发行国语言书写的印章,上面有规定的标题 “加注 ”和1961年海牙公约的法文参考(Convention de La Haye du 5 octobre 1961)。加注证书的侧边至少有9厘米长,采用印刷贴纸的形式,上面有官员的手写签名、公章和全息图。

14.png


新加坡海牙认证业务指南


一、业务概述

新加坡于2021年1月18日正式加入《海牙公约》(以下简称《公约》),并依据《APOSTILLE ACT 2020》制定了签发规定。《公约》于2021年9月16日在新加坡生效,于2023年11月7日在中国生效。自此,中新两国互送的文书只需办理《公约》规定的附加证明书,无需再通过双方使领馆进行领事认证。

二、申请流程

1. 公文书类型要求

常见的如出生、死亡和婚姻证明、公司登记、声明书、协议、委托书等民商事活动中的公文书一般需要进行海牙认证,但并非全部公文书都适用海牙认证。

如不确定公文书类型是否适用,可咨询Singapore Academy of Law(新加坡法律学会[ 新加坡法律学会  https://legalisation.sal.sg/

电话:0065 6332 4388;地址:Singapore Academy of Law, 1 Coleman Street #08-06, The Adelphi, Singapore 179803])。

2. 公文书核实要求

在提交海牙认证前,需确认公文书在用文单位所需的格式、内容、时限、翻译等要求。附加证明书的获取并不保证公文书一定被用文单位接受,因此需提前与用文单位沟通并确认。

此外,经海牙认证的证据也被新加坡法院视为具有真实效力。但因案件证据的不同,仍应具体咨询新加坡律师事务所及新加坡法院等相关机构。新加坡关于外国证据在新加坡法院使用的民事诉讼程序规定主要依据新加坡的RULES OF COURT 2021, SUPREME COURT OF JUDICATURE ACT(CHAPTER 322),其中规定:

根据《公约》或《民事诉讼程序公约》使用外国文件(第3号命令第8条规则)

8 . ( 1 ) 尽管这些规则有任何规定,下列文件仍可由法庭收取、存档或使用:

(a) 带有或附有加注的外国公文;

(b) 由外国法院或其他主管当局起草或认证并妥为加盖印章的文件或文件译本,而该外国与本法院订有《民事诉讼程序公约》,对免除认证此类文件作出了规定。

(2) 在本条规则中

“加注 ”《2020 年加注法》第 10 条定义的公约证书;

“外国公文 ”具有《2020 年加注法》第 6 条所赋予的含义。

3. 办理公文书认证

1)新加坡公共文件(如结婚证、出生证、法院文件、公证文件等)可直接认证。

2)计算机生成的文件需先获得签发部门的公证,才能认证。

3)认证真实副本,需在新加坡法律学会窗口提交原始文件,以便法律学会柜台工作人员复印。

4)私人文件(非新加坡公共文件),认证之前需要公证的,则需要在提交海牙认证前由具有合法资质的涉外公证机构对公文书进行公证,以委托书为例,公证员会在核实公文书签署人、签署内容以及签署意愿真实性后出具公证书,证明该公文书已经公证见证。

5)非新加坡公共文件,新加坡公证人(机构)为任何可提供公证服务的律师事务所。

4. 申请海牙认证

新加坡法律学会,官方网址[ https://legalisation.sal.sg/LegalisationInfo]见脚注。

办理时效与费用:预计5个工作日,费用S$10.70 (including GST) /份[ 官方资费如有更新的,请届时以官方最新公布的资费为准。]。

5. 海牙认证完成

如果公文书及申请资料符合要求,海牙认证机构将在公文书上添加包含独特编号的海牙认证证书(附加证明书),以作为证明文件来源的声明,公文书加签海牙认证后即被国际认证,可以在海牙公约签署国(如中国、新加坡)中使用。

6. 海牙认证校验

可通过新加坡法律学会官方网站进行校验,具体步骤包括登录网站、找到校验栏目、输入认证证书上的编号进行核验。

    第一步:登录新加坡法律学会官方网站[ https://legalisation.sal.sg]:SAL Commissioners for Oaths & Notaries Public;

第二步:找到网站中下方海牙认证Verify an Apostille/Authentication Certificate一栏;

第三步:点击“Check Now”进行核验;

第四步:输入认证证书上的文件编号

Apostille Certificate No 

Notarial Certificate No

Apostille Verification Code

第五步:核验。

三、文件样式

    附页

15.png

16.png

英国海牙认证业务指南

一、业务概述

1964年8月21日,英国正式批准加入《海牙公约》(以下简称《公约》),并于1965年1月24日生效。《海牙公约》于2023年11月7日在我国生效,自此,中英两国互送的文书只需办理《公约》规定的附加证明书,无需再通过双方使领馆进行领事认证。

二、申请流程

1. 公文书类型要求

英国送往中国使用或中国送往英国使用的公文书需要确认公文书的类型是否适用于海牙认证,常见的如出生、死亡和婚姻证明、公司登记、声明书、协议、委托书等民商事活动中的公文书一般需要进行海牙认证,但并非全部公文书都适用海牙认证。在实践中,如不明确公文书类型是否属于海牙认证范围,可向英国公证机构、英国外交部办事机构具体咨询。该机构网站及联系方式于本指引出具日时可考如下:

网站:www.verifyapostille.service.gov.uk 

电话:+44 3700 002 244

邮箱:Legalisationeapostille@fcdo.gov.uk 

2. 公文书核实要求

需要确认在先公文书在用文单位所需的格式、内容、时限、翻译、是否可用等具体要求。无论是英国送往中国使用的公文书还是中国送往英国使用的公文书,获取附加证明书并不必然使得公文书被用文单位所接受,因此在公文书提交海牙认证前应向用文单位咨询并确认具体要求后再开始办理认证。

英国民事诉讼法中关于涉外证据认定的具体法律条款并未明确提及涉外证据的效力问题。然而,英国法院在处理涉外证据时,会参照相关的国际公约和惯例,如海牙国际私法会议的相关公约等。

然而根据案件证据的不同,应具体咨询英国各司法辖区内律师事务所及该国法院等相关机构。

3. 办理公文书公证

如果公文书应使用机构要求需要公证的,则需要在提交海牙认证前由具有合法资质的公证人或者公证律师对公文书进行公证,以委托书为例,公证人或公证律师会在核实公文书签署人、签署内容以及签署意愿真实性后出具公证书,证明该公文书已经公证见证。

英国可以办理公证的可以分为公证人和事务律师,而公证人一般也具有事务律师资格,但也不是全部都是,但其履行公证人职责时,是独立于事务律师的身份。

查询英国公证人信息,其可通过英国公共事务部公布的信息查询英国公证员或者事务律师名录及信息。查询方式如下:

1)查询英格兰和威尔士公证人

网站:faculty.office@1thesanctuary.com

电话: 020 7222 5381

地址:The Faculty Office of the Archbishop of Canterbury 1 The Sanctuary Westminster London SW1P 3JT

2)查询英格兰和威尔士事务律师

网址:https://solicitors.lawsociety.org.uk

电话: 020 7320 5757

3)查询苏格兰公证人和律师

网址:https://www.lawscot.org.uk/find-a-solicitor

电话:苏格兰律师公会 +44(0) 131 226 7411

邮箱:lawscot@lawscot.org.uk

4)北爱尔兰公证人和事务律师

网址:https://www.lawsoc-ni.org/solicitors

电话:北爱尔兰律师公会028 9023 2606

地址:The Law Society of Northern Ireland 96 Victoria St,Belfast,County Antrim,BT1 3GN

4. 申请海牙认证

外交、联邦及发展事业部(FCDO),官方网址[ www.verifyapostille.service.gov.uk ]见脚注。

办理时效:8-15个工作日(加急办理2个工作日)。

费用:纸质版45英镑/份,电子版35英镑/份;加急件/100英镑一份[ 官方资费如有更新的,请届时以官方最新公布的资费为准。]。

5. 海牙认证完成

如果公文书及申请资料符合要求,海牙认证机构将在公文书上添加包含独特编号的海牙认证证书(附加证明书),以作为证明文件来源的声明,公文书加签海牙认证后即被国际认证,可以在海牙公约签署国(如中国、英国)中使用。

6. 海牙认证校验

第一步:登录英国政府海牙官方网站:www.verifyapostille.service.gov.uk;

第二步:点击网站下方海牙认证按钮;

第三步:点击“verifying an apostille”进行核验;

第四步:输入认证出证书上的文件编号;

第五步:输入认证出的证书上的日期;

第六步:核验。

三、文件样式

附页

17.png



印度尼西亚海牙认证业务指南

一、业务概述

印度尼西亚于2021年10月5日正式加入《海牙公约》(以下简称《公约》),《海牙公约》于2022年6月4日在印度尼西亚生效,于2023年11月7日在中国生效。自此,中国与印度尼西亚两国互送的文书只需办理《海牙公约》规定的附加证明书,无需再通过双方使领馆进行领事认证。 

二、申请流程

1. 公文书类型要求

常见的如出生、死亡和婚姻证明、公司登记、声明书、协议、委托书等民商事活动中的公文书一般需要进行海牙认证,但并非全部公文书都适用海牙认证。

如不确定公文书类型是否适用,可向有关部门进行咨询。根据海牙公约官网上的各国授权名单(https://www.hcch.net/en/states/authorities),印度尼西亚的法律与人权部为海牙公约的授权名单,可向该部门的相关机构具体咨询[ 印度尼西亚法律与人权部网址:https://apostille.ahu.go.id/;电话: (+62) 1500105;地址:Directorate General of Legal Administrative Affairs,Direktorat Jenderal Administrasi Hukum Umum,Jalan HR. Rasuna Said Kav. 6-7,Kuningan, Jakarta Selatan, DKI Jakarta 12940,Indonesia。

]。

2. 公文书核实要求

在提交海牙认证前,需确认公文书在用文单位所需的格式、内容、时限、翻译等要求。附加证明书的获取并不保证公文书一定被用文单位接受,因此需提前与用文单位沟通并确认。

此外,经海牙认证的证据也被印度尼西亚法院视为具有真实效力。但因案件证据的不同,仍应具体咨询印度尼西亚律师事务所及印度尼西亚法院等相关机构。

印度尼西亚通过一系列国内法律措施来确保公约的实施,这些调整包括修改民事诉讼法等相关法律,发布政府条例、行政指令或司法解释等,以明确印度尼西亚在公约框架下的权利和义务。例如,印度尼西亚政府发布的2021年第39号政府条例(GR 39/2021),该条例规定了清真产品强制性认证的要求,并指出清真HALAL证书必须获得海牙认证以获得官方认可,这显示了印度尼西亚政府在特定领域(如清真产品认证)中适应海牙公约的具体实践。

在司法实践中,印度尼西亚的法院会依据海牙公约的相关规定和原则,对涉外民事诉讼案件进行审理和裁决,确保公约的适用与印度尼西亚国内法律法规保持一致,并维护司法公正。对于海牙公约中未明确规定或存在争议的问题,印度尼西亚的法院会结合国内法律法规和国际法律原则进行解释和适用,法院在解释公约时,会考虑公约的国际性质和适用时促进统一性的需要。

3. 办理公文书公证

如果公文书应使用机构要求需要公证的,则需要在提交海牙认证前由具有合法资质的涉外公证机构对公文书进行公证。以委托书为例,公证员会在核实公文书签署人、签署内容以及签署意愿真实性后出具公证书,证明该公文书已经公证见证。

在印度尼西亚办理海牙认证前需要先进行公证的,可以前往当地的公证部门进行公证。由于具体的公证部门可能因地区、事项和机构的不同而有所差异,可向印度尼西亚的政府官方网站或相关机构的官方网站咨询了解公证相关事宜。

4. 申请海牙认证

公文书经公证后,将由指定的机构办理海牙认证。印度尼西亚的海牙认证的负责机构为印度尼西亚法律与人权部,官方网址[ https://apostille.ahu.go.id/ ]见脚注。经填写申请表、支付费用、递交公文书等流程后由海牙认证机构接收申请并对公文书予以审查。

办理时效与费用:一般办理时效在5-8个工作日左右。费用受到文件类型、文件数量以及具体办理机构等多种因素的影响,根据实际情况价格不同,提前可咨询相关机构或办理机构以获取准确的费用信息。

5. 海牙认证完成

如果公文书及申请资料符合要求,海牙认证机构将在公文书上添加包含独特编号的海牙认证证书(附加证明书),以作为证明文件来源的声明,公文书加签海牙认证后即被国际认证,可以在海牙公约签署国(如中国、印度尼西亚)中使用。

6. 海牙认证校验

可通过印度尼西亚法律与人权部等负责机构进行校验,具体步骤包括登录网站、找到校验栏目、输入认证证书上的编号、日期等信息进行核验。

    第一步:登录海牙公约官网上授权名单的印度尼西亚法律与人权部等负责机构网站[ https://apostille.ahu.go.id/ 

]; 

第二步:点击“Apostille-Verifikasi”进行核验;

第三步:输入认证出证书上的文件编号;

第四步:输入认证出证书上的日期;

第五步:核验。

三、文件样式

    附页

18.png

意大利海牙认证业务指南


一、业务概述

意大利于1977年12月13日批准加入《海牙公约》(以下简称《公约》),并依据《欧洲议会和理事会条例(EU)2016/1191 (意大利,2019年2月16日)》以及《意大利共和国总统令第445/2000号》第30-34条制定了相应的签发规定。《公约》于1978年2月11日在意大利正式生效,于2023年11月7日在中国生效。自此,中意两国互送的文书只需办理《公约》规定的附加证明书,无需再通过双方使领馆进行领事认证。

二、申请流程

1. 公文书类型要求

常见的如出生、死亡和婚姻证明、公司登记、公民身份文件等民商事活动中的公文书一般需要进行海牙认证,但并非全部公文书都适用海牙认证。

如不明确公文书类型是否属于海牙认证范围,可咨询意大利外交与国际合作部办事机构[ 意大利外交与国际合作部办事机构网址:https://www.esteri.it/en/

电话:+39 - 06.36911 / (+39) 06.3691.8899;地址:Piazzale della Farnesina, 1 00135 Rome。]。

2. 公文书核实要求

在提交海牙认证前,需确认公文书在用文单位所需的格式、内容、时限、翻译等要求。附加证明书的获取并不保证公文书一定被用文单位接受,因此需提前与用文单位沟通并确认。

此外,经海牙认证的公文书被意大利视为具有真实效力。但因案件证据的不同,仍应具体咨询意大利律师事务所及意大利法院等相关机构。意大利关于涉外证据的民事诉讼规定主要依据如下:

1)《意大利民法典》第2837条(在外国起草的文件),在外国起草并提交注册的文件必须经过认证。

2)《意大利国际私法制度改革法》LEGGE 31 maggio 1995, n. 218第68条(实施和执行在国外接收的公共文件) ,第67条所述规则也适用于在意大利实施和执行在国外接收的公共文件。

3)《意大利共和国总统令第445/2000号》第 33 条(往返国外的文件签名认证)①在国内起草的契约和文件上的签名,在外国当局之前在国外有效,应根据其要求,由主管部门的中央或地方主管机构或由其委托的其他机构和当局进行认证。②外国当局起草的在该国有效的契约和文件上的签名应由意大利驻外外交或领事代表处进行认证。由意大利外交或领事代表处的主管机构或其委托的官员在契约和文件上签名,无需认证。同时应遵守第31条。③前款所指的以外文拟定的文件和文件,必须附有由主管外交或领事代表或官方翻译证明与外文相符的意大利语译本。④由驻该国的外国外交或领事代表签发的在该国起草的并在该国有效的契约和文件上的签名,应由各省进行认证。

3. 办理公文书公证

如果公文书应使用机构要求需要公证的,则需要在提交海牙认证前由具有合法资质的涉外公证机构对公文书进行公证,以委托书为例,公证员会在核实公文书签署人、签署内容以及签署意愿真实性后出具公证书,证明该公文书已经公证见证。

意大利公证机构分为全国公证人委员会及地方公证人委员会。根据意大利法律,全国公证人委员会是公证类别的政治代表机构,负责a)如有要求,应司法部就公证制度的规定和职业相关事宜向司法部提供意见;b)提交其认为在公证领域适当的提案;c)收集和协调公证委员会和公证人的建议;d)开展该类别感兴趣的研究活动;e)负责保护该类别的利益;f)制定职业道德原则。而地方公证人委员会负责具体案件的审查、解决以及纪律处分的适用。具有合法资质的意大利公证人可通过意大利全国公证人委员会[ 意大利全国公证人委员会:https://www.notariato.it/it/

电话:(+ 39) 06.362091;地址:Via Flaminia, 160 – 00196 – ROMA。]公布的信息查询。

4.申请海牙认证

就司法文件和公证文书而言:签发文件的司法管辖区法院的检察官。

就《海牙公约》规定的所有其他行政文件而言:地方政府办公室。

官方网址[ https://procura-torino.giustizia.it/it/esempio_servizio.page]见脚注。

办理方式: 意大利海牙认证仅通过预约进行,必须通过电子邮件向以下地址提出申请:segreteriacivil.procura.torino@giustizia.it。

办理时效: 经海牙认证的文件将于所预约的当天12:00至13:00领取。

办件费用: 以官方最新公布的资费为准。

5. 海牙认证完成

如果公文书及申请资料符合要求,海牙认证机构将在公文书上添加包含独特编号的海牙认证证书(附加证明书),以作为证明文件来源的声明,公文书加签海牙认证后即被国际认证,可以在海牙公约签署国(如中国、意大利)中使用。

三、文件样式

附页


20.png

策划及业务指导

倪建林  北京大成(上海)律师事务所

余盛兴  上海市海华永泰律师事务所

陈柚牧  上海功承瀛泰律师事务所

邱梦赟  上海市锦天城律师事务所


撰稿人

汪雪    上海市联合律师事务所

朱夏嬅  上海华尊律师事务所

陈说    上海金茂凯德律师事务所

金昌华  上海君伦律师事务所

漆艳    泰和泰(上海)律师事务所

赵科家  上海段和段律师事务所

童友美  北京中凯(上海)律师事务所

张咏梅  上海金茂凯德律师事务所

李佳    上海德禾翰通律师事务所

陆幸巍  北京观韬中茂(上海)律师事务所

吴颖亮  上海市金茂律师事务所

吴燕    北京市隆安律师事务所上海分所

徐鹭    河南国基(上海)律师事务所

殷杰敏  上海市信义律师事务所目录