【摘要】2025年修订的《中华人民共和国反不正当竞争法》第八条新规严令禁止各行业以贿赂获取交易机会或竞争优势,暴露出各领域长期存在的商业贿赂问题,通过三大突破性修订强化规制:一是将罚款上限提升至500万元并新增对法定代表人、直接责任人员及受贿者等个人主体的处罚,最高可达100万元。二是明确禁止“交易相对方”收受贿赂,填补法律漏洞;三是将“给予”行为扩展至承诺给付、虚拟利益输送等新型手段,实现“行贿受贿同查同罚”。新法通过行刑衔接、双罚制及穿透式监管,构建全链条责任体系,并与《中华人民共和国刑法》《中华人民共和国反垄断法》等形成协同,推动市场公平竞争。本文结合典型案例,分析新法对执法实践与合规建设的深远影响。
【关键词】 反不正当竞争法 商业贿赂 行贿受贿同罚 双罚制 合规指引
引言
十四届全国人大常委会第十六次会议于2025年6月27日表决通过新修订的《中华人民共和国反不正当竞争法》,自2025年10月15日起施行。此次修订在商业贿赂规制方面作出重大突破,特别针对各个领域长期存在的“带金销售”痼疾。
新法第八条明确规定,不得采用给予财物或者其他手段贿赂下列单位或者个人,以谋取交易机会或者竞争优势:(一)交易相对方的工作人员;(二)受交易相对方委托办理相关事务的单位或者个人;(三)利用职权或者影响力影响交易的单位或者个人。与旧法相比,新法坚持“行贿受贿一起查”原则,首次将“交易相对方”明确纳入贿赂主体范围,即规定“前款规定的单位和个人不得收受贿赂”,填补了法律漏洞。对深陷回扣漩涡的各行业领域而言,这场法律变革既是当头棒喝,也是刮骨疗毒的契机。
一、新反不正当竞争法第八条解读
近年来,在数字经济与实体经济深度融合背景下,不正当竞争行为日益呈现多发、隐蔽、复杂化三重趋势,传统与新型不正当竞争行为交织并发。对于当前市场的各个重要领域而言,商业贿赂问题尤为突出,逐渐形成违法重灾区,严重扭曲市场机制,破坏市场公平竞争,最终损害消费者的合法权益。
(一)商业贿赂三大修订突破
2025年新修订的反不正当竞争法直面整个市场环境中的商业贿赂之顽疾,对条款进行了三方面关键修订:
第一,将商业贿赂的罚金上限从300万元提升至500万元;
第二,新增对实施商业贿赂的经营者的法定代表人、主要负责人和直接责任人员的个人处罚(100万元以下);
第三,首次明确对个人收受贿赂的处罚(100万元以下)。
过去,法律仅对经营者的行贿行为严令禁止,新法在禁止商业行贿的基础上,增加“单位和个人不得在交易活动中收受贿赂”的规定,从而将被监管主体范围扩大至商业贿赂行为的相对方本身,堵住了过去只能处罚行贿主体而难以追究受贿方责任的漏洞。2025年新修订的第八条实现了立法理念的重大突破,即从单纯禁止行贿转向行贿和受贿双向打击,从侧重企业责任到个人企业双罚制,从模糊主体界定到明确交易相对方责任。其演进过程反映了立法机关对商业贿赂本质认识的深化,也体现了对市场实践中新问题、新挑战的回应。
(二)“给予财物或者其他手段”中的“给予”认定
新修订的反不正当竞争法第八条的“给予”可细化为主动交付、承诺给付、变相输送等多种形态,进而覆盖至商业贿赂全链条。
具体而言,新法将预期利益承诺视同给付,明确商业贿赂行为扩大至“未来利益承诺”,例如行贿者承诺在将来时间内为受贿者提供利益和好处,而不以实际交付为要件。此种范畴的扩大亦在一定程度上适应了我国刑法对行贿罪的完善理念。
(三)新增受贿规制与行刑衔接,完成双向责任闭环
此次修订彻底打破既往“重行贿轻受贿”的执法困局,构建“行贿受贿同查同罚”的双向行政责任体系,强化法律体系协同性。该新修内容亦与《中华人民共和国刑法》修正案(十二)形成深度呼应,在规制对象、责任认定、量刑标准等三个维度实现法律体系的内在统一。
依照我国两高《商业贿赂刑事案件适用意见》规定,刑事立案阈值为单笔受贿≥3万元,强制移送公安机关,此时便可与资格罚联动,即因受贿受刑事处罚者,自动触发新《中华人民共和国反不正当竞争法》等行政法规中的处罚条款。
换言之,基于刑法之谦抑性,通过新修《中华人民共和国反不正当竞争法》在确保轻罪分流的同时,又可对3万元以下案件施以高额罚款实现威慑,避免刑罚泛化,资格罚与自由刑形成梯度配合,确保过罚相当。
(四)监管方向的探讨:“经营者”和“前款规定的单位和个人”的认定以及关系
在刑法维度,张明楷教授认为,我国行贿罪与受贿罪既可能是对向犯,也可能是独立犯罪,因而具有双重性,但不可能是共同犯罪。其观点为正确认识和处理商业贿赂案件中的刑事责任问题提供了重要的理论支持。在商业贿赂场景下,行贿方与受贿方的行为虽相互关联,但二者犯罪构成要件及责任认定相对独立,因而,其观点亦为行政执法提供了思路,行政执法基于此对不同主体的违法行为分别界定与惩处。
基于新修反法并不要求行贿者或者受贿者存在“谋取不正当利益”的底层逻辑,而拓其边界至“交易机会或者竞争优势”,行政执法的规制范围进一步扩大。只要经营者或相关单位、个人的行为可能影响交易机会或竞争优势,即使未达到刑法中“谋取不正当利益”的严重程度,也可依据新修反法予以惩处。换言之,行政执法部门在监管商业贿赂行为时,不能简单、粗暴地将行贿方和受贿方捆绑在一起进行处理,而应根据各自的具体行为和主观状态,分别认定其违法性质和责任。
(五)“谋取交易机会或者竞争优势”与刑法“不正当利益”的法益统合
反法宽于刑法的规制范围,致使合规红线前移。新修反法中的“谋取交易机会或者竞争优势”与刑法中的“不正当利益”在法益保护上存在一定的统合性,但又有明显的差异。反不正当竞争法主要关注市场竞争秩序的维护,其规制的行为包括通过行贿等不正当手段直接或者间接获取正当或者不正当利益的行为,其底层逻辑在于此类行为对市场竞争秩序产生或者可能产生不利影响,导致市场公平竞争环境的破坏、消费者和其他经营者合法权益的损害等。
而刑法中的 “不正当利益” 则更侧重于保护国家利益、社会公共利益以及公民的合法权益,其认定标准相对较为严格,通常需要达到一定的严重程度才可能构成犯罪。因此,在处理商业贿赂案件时,需要充分考虑反法和刑法的不同侧重点和规制范围,实现两者的有效衔接。
二、商业贿赂立法20年变化趋势
(一)商业贿赂立法20年法条变迁
从1993年《反不正当竞争法》对商业贿赂行为的初步界定,到2017年、2019年以及2025年的多次修订演进中,不仅细化了对贿赂行为的认定范围,还逐步落实了行为主体范畴,优化了处罚措施。商业贿赂法律条文的变化反映出适应各个时期打击商业贿赂行为的行政监管要求的需要,体现了打击力度的逐步加强和相关主体权利义务的进一步明确,从而适应日益复杂的市场环境和商业行为的需要。
(二)不同时期《反不正当竞争法》的对比解读
从1993年版本到2025年修订,无不反映出我国商业贿赂立法的不断完善,以及对市场公平竞争环境的高度重视和坚定维护。1993年的《反不正当竞争法》明确回扣等行为的违法性,尤其是对“明扣”和“暗扣”加以区分,为打击商业贿赂奠定了实操基础;2017年和2019年的修订旨在细化贿赂行为的主体和界定贿赂范围,进一步落实法律与现实的接轨。2025年的修订明确了受贿和行贿的双边处罚和个人追责机制,大幅提升了处罚力度,以严厉打击现有的违法行为,震慑潜在的违法者,亦是法律对商业道德和社会公平的保障。总体而言,我国在经济快速发展的背景下,对商业贿赂行为愈发持有零容忍态度,通过法律手段净化市场环境、促进经济健康发展。
(三)二十年执法力度演变
近年来,商业贿赂执法呈现波动式强化趋势,反映出监管重点与执法资源的动态调整。尽管案件数量在统计周期内出现明显起伏。案件数量在2020年及以前累计达2148件,此后虽有所波动,但整体仍保持较高水平。2021年查处137件,2022年127件,2023年回升至192件,2024年进一步增至247件,而2025年截至统计时点已达58件,显示监管力度持续加大(不完全统计,数据来源于威科先行数据库)。整体执法逻辑已从运动式打击转向精准化治理——《中华人民共和国反不正当竞争法》修订后,通过细化商业贿赂构成要件,既避免了早期“宽泛化执法”导致的案件量虚高,又为重点领域(如医药购销、平台经济)的靶向监管提供了法律依据,彰显出“立法精细化+执法差异化”的现代监管特征。
三、经典商业贿赂执法案例分析及趋势评估
(一)1993年《中华人民共和国反不正当竞争法》时期:交易相对方可被认定为受贿方,商业折扣易被误判为贿赂
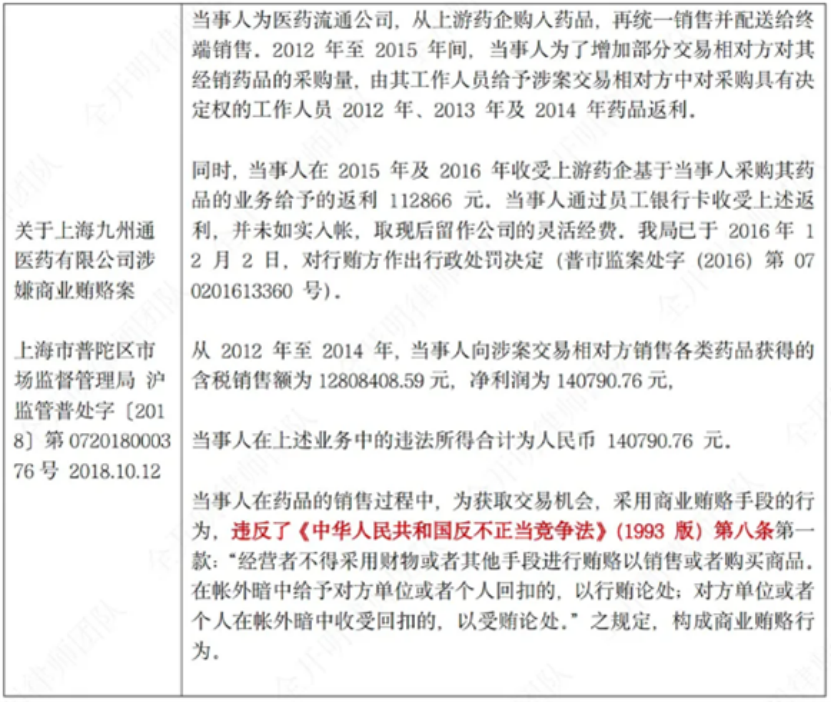
1993年《中华人民共和国反不正当竞争法》第八条规定:“对方单位或者个人在帐外暗中收受回扣的,以受贿论处。” 1996年《国家工商行政管理局关于禁止商业贿赂行为的暂行规定》第九条规定:“有关单位或者个人购买或者销售商品时收受贿赂的,由工商行政管理机关按照前款的规定处罚。”由于2017年及2019年修订的《中华人民共和国反不正当竞争法》删除了原1993年《中华人民共和国反不正当竞争法》第八条的相关规定,对于相关单位和个人的受贿行为是否仍应承担行政责任的问题,存在争议,但仍有地方执法机关沿用1993年反法对受贿者的规制达成行贿受贿一并抓的目的。
(二)2017和2019年《中华人民共和国反不正当竞争法》修订后时期
2017年《反不正当竞争法》修订时,将贿赂对象框定为行贿行为,把收受贿赂的行为排除在外,导致对商业受贿的行政执法大幅度降低。2019年修法未再触及商业贿赂条款,这一阶段执法重心仍然集中在行贿方,对受贿方的行政处罚空白或只能基于地方性立法得到补足,因而在整体上呈现出“重行贿、轻受贿”格局。
尽管如此,两次修订均大幅提高了对行贿的处罚上限,并通过“处罚到人”将“经营者”整体性纳入追责范围,为后续“双向规制”埋下伏笔。
(三)2025年预测:“穿透式监管”典型案例
纵观《反不正当竞争法》二十余年的发展,可见其对商业贿赂的受贿方规制,由最初的各地先行探索,以地方性法规的形式率先规制,逐渐通过细化“利用职务之便”“账外暗中收受回扣”等要件,填补早期立法空白。随着司法实践积累共识以及法律体系内部整体协调性的需求驱使,对受贿者的规定逐渐上升为国家立法,受贿条款正式嵌入《反不正当竞争法》。展望未来,立法机关早已释放出对商业贿赂的强监管信号,下一步将同步收紧行贿与受贿的“双闸门”,通过信用惩戒、赔偿加重等手段,对交易双方实施双重监管,形成“不敢送、不敢收”的全链条闭环。
四、新反法项下商业贿赂的要件探析
(一)新型“商业贿赂”要件探析
数字经济时代,商业贿赂的形式正从传统的金钱交易转向更为隐蔽的虚拟利益输送,商业贿赂手段愈发呈现隐蔽化和复杂化的特点。2025 年生效的新版《中华人民共和国反不正当竞争法》对网络平台企业的商业贿赂监管提出了更为严格的要求。此次修订呈现出三个显著特征:一是大幅度提高罚款数额;二是行为认定更加具体明确;三是规制对象不断扩大,形成多维度规制框架。
法律修订在商业贿赂的认定标准上取得突破性进展,不仅将以往不在规制范围内的虚拟财产、流量资源倾斜、算法优先等以某种形式进行利益输送的新手段纳入其中,并且与同期修订的《中华人民共和国刑法》关于非国家工作人员受贿罪的内容相衔接;其认定标准上使用“谋取交易机会或竞争优势”这一主观要件实现了与其他《中华人民共和国反垄断法》有关条款一致衔接。
另外,新规特别强调平台企业需要对内部从业人员、商户采购人员及关键意见领袖等多元主体提出不同的要求。实际上是将平台企业的管理责任从传统的内部合规延伸至整个商业链条。同时也明确了“交易相对方雇员”“受托第三方”的概念,并将其纳入监管对象的范围中来,从而更好和《中华人民共和国电子商务法》平台责任条款实现有机衔接。
新法“商业贿赂”要件的三重整合:
(二)新法背景下法律体系的统一
2025年正式施行的新《中华人民共和国反不正当竞争法》在立法理念和技术层面均实现了显著突破,实体规范和程序规则从零散到完整,形成了一套立足数字经济发展特征的新时代法律规制制度体系,实现了法律规范间的有效融合和有机对接,形成了全覆盖多层次的全方位监管框架。从横向上看,《中华人民共和国反不正当竞争法》和《中华人民共和国反垄断法》《中华人民共和国电子商务法》等功能互补的竞争法规范协同制约的作用;从纵向上看,《中华人民共和国反不正当竞争法》还同《中华人民共和国刑法》《中华人民共和国行政处罚法》等责任追究规范有机衔接,在程序方面,与《中华人民共和国行政强制法》《中华人民共和国民事诉讼法》等调查执行规则配套衔接。制度规则的安排使得商业贿赂治理体系进一步健全和完善,平台经济发展更健康有序。
在法律体系上,新法第三十八条的一大亮点是创新性地规定了差别化、梯次化的责任追究方式,不同情形的违法行为适用不同的处置办法。对于情节较轻的违法情形,以警示约谈和责令改正等柔性措施为主;情节较为严重的违法行为,则直接与犯罪追究相衔接,体现了教育与处罚相结合的理念。“轻重有别、宽严相济”的责任配置方式,既严格遵守了过罚相当原则,也为了兼容不断出现的新类型贿赂行为留出了规制空间。
值得注意的是,新法的另一大亮点是创造性地运用“双罚制”,新法既沿用了《中华人民共和国食品安全法》等关于单位与个人并行追责的经验做法,又增加了组织帮促行为入罪这一条款,并与《中华人民共和国民法典》有关共同侵权责任的规定相呼应,形成了完整的责任体系。
新法通过多方面的规定展示出极高的立法技术,其最为突出的是采用第27条的“从重适用”规定,通过对特别法优先作出规定,很好地解决了规范间的冲突问题。就医药采购领域的商业贿赂行为来说,当二者同时违反《中华人民共和国药品管理法》时,“从重适用”就可直接触发“择重处理”,统一和严肃适用法律。
再如第12条通过采用“禁止加例外”的立法技术,利用设定了但书的条款将规制范围的边界精确到最低限度,且这样的立法安排也精准地实现了与《中华人民共和国反垄断法》在规制对象上的分工与差异,对于技术手段的滥用不再一概而论,而是有针对性地规制算法歧视或者数据封锁等新型不正当竞争行为;此外,第41条设置可反驳推定规则,实现程序正义上的突破,通过对举证责任作出合理的分配,提高规制效率的同时充分保障当事人抗辩权,又与《中华人民共和国民法典》禁止自我代理规则形成体系上的契合,可见,立法者兼得效率和公平。
五、新法背景下的执法前景与合规指引
(一)责任追究机制之突破
新修订的《中华人民共和国反不正当竞争法》在责任追究机制方面作出了突破性规定,其中最引人注目的是确立了 “单位与个人双罚制” 这一创新性制度。根据新法规定,违法主体将面临前所未有的严厉处罚:单位实施行贿行为的,最高可被处以 500 万元罚款;单位受贿的,罚款上限为 200 万元。与此同时,对直接责任人员的处罚标准也显著提高,行贿责任人员最高可罚 100 万元,受贿责任人员最高罚款 50 万元。这一制度与 2025 年 6 月互联网行业集中反腐行动完美契合。6 月 20 日,饿了么前 CEO 韩鎏因涉嫌操控虚假合同被公安机关依法采取刑事强制措施;6 月 23 日,字节跳动 Seed 大语言模型项目负责人乔木因未按规定申报利益冲突事项,被辞退且相关同事也被扣除高额奖金。这些典型案例预示着:在新法时代,个人责任追究将成为执法常态。
(二)“组织、帮助商业贿赂”承担连带责任的规定
值得注意的是,此次修法专门增加了对“组织、帮助商业贿赂”承担连带责任的规定,极大地扩张了责任主体。海淀区人民法院发布的八件互联网企业贪腐案例的苑某某、柴某非国家工作人员受贿案就有代表性。在该案件中,平台企业销售经理通过擅自修改后台系统参数私自向平台代理商违规发放大量折扣券的方式收受贿赂款共计269万元人民币。最后法院认定苑某某和柴某犯有非国家工作人员受贿罪,判处有期徒刑三年。这些典型案例预示着:平台企业疏于对第三方服务供应商或代理商等合作对象的监管也可能会产生法律责任风险。
(三)行政法与刑法的惩处衔接机制
实际上,若从执法实践角度看,行政违法与刑事犯罪之间的界限本就在逐渐模糊。佳能医疗设备有限公司为拓展市场业务,向多家合作医院放射科室赠送茅台、五粮液等高档酒水,累计金额达 15258 元。虽然涉案金额不大,但市场监管部门最终作出98万元罚款的行政处罚,罚款金额高达违法所得的 64 倍(参见沪市监杨处 〔2022〕 102020003575 号行政处罚决定书)。如此严厉的处罚尺度警示企业,必须以刑事犯罪的标准来构建合规体系,方能有效规避潜在法律风险。
新法第40条设置了由低到高的阶梯式责任追究体系,并与《中华人民共和国行政处罚法》《中华人民共和国刑法》形成无缝对接。本条确定的分级处置方式是:对于情节较轻的违法行为,原则上应采用约谈、责令限期改正等方式予以处置;对于情节严重的违法行为,应当直接启动刑事责任追究程序。“过罚相当”,既要体现良法善治的内核,又要为反腐战场上层出不穷的行贿变种留有适用空间。同时,新法还创造性地设置“双罚制”,既传承和发展了《中华人民共和国食品安全法》单位和个人并罚的制度经验,还将组织帮助行为一并归入追责范围内,同时又与《中华人民共和国民法典》中有关共同侵权责任的规定相对接,形成了一个严密完善的责任追究网。这些典型案例预示着:在新法的追责体系中,行政监管与刑事司法的界限正在经历从“量变”转向“质变”的剧变。
进言之,企业需转变以往简单的内控合规思路,构建以刑事风险防范为基准的合规体系,对于传统贿赂形式保持高压关注姿态的同时,要防范数据特权、流量倾斜等新型违法手段,如此才能立足于数字化时代,在日益严格的执法环境中实现进一步发展。
(四)电子取证的配套规则
新法第十三条通过修改的方式将“技术手段”拓展为“数据和算法、技术、平台规则等”,系对当前网络平台不正当竞争热点问题的回应,也进一步在规范层面延续了《市场监督管理行政执法电子数据取证暂行规定》中关于网络在线提取电子证据的配套规则。就执法程序而言,新法第十六条规定市场监管部门具有查询银行账户、调取电子数据的调查手段,形成了与《中华人民共和国网络安全法》《中华人民共和国数据安全法》关于电子取证的规定的制度配套,且通过明确电子证据的采信规则解决了长期困扰执法机关的商业贿赂案件取证难题,实现了实体规范和程序规则的一体两面,也使完善的程序制度成为有效治理商业贿赂的有力武器。上述规则不仅填补了传统执法手段的空白,更构建了一套适应数字时代的证据提取路径,伴随人工智能、区块链等技术的深度应用,执法机关对商业贿赂的监管将更加精准高效,面对日趋复杂的新形态贿赂,强化企业数据合规管理,确保商业行为的全程可溯源,是数字时代背景下企业亟待解决的问题。
(五)合规激励机制新亮点
合规激励机制是新法的另一大极具前瞻性的亮点。该制度在推动企业建立完善内部合规体系的基础上,对于能够主动发现并及时纠正问题的企业,应当按照规定给予减免处罚的机会。这就把本来相对生硬的《中华人民共和国行政处罚法》的过罚相当原则运用到新的立法上来,并为企业的合规建设提供了一定的制度支持。从总的层面看,新法的要求进一步提高了平台企业履行合规义务的上限要求,加大了平台企业对于平台内生态发生的商业贿赂行为进行预防、发现和处置等制度要求,这些要求与《中华人民共和国电子商务法》第三十八条有关平台责任的规定是相辅相成的,两者的结合就形成了一个完整的平台治理体系。这些变化预示着:数字时代下对企业合规管理要求已从传统被动防御转向主动内控治理,未来监管视角将更加向企业自我纠错机制之实效性转变。面对合规激励与惩戒并行的监管新态势,企业需构建数字动态的内控合规体系,才能把握发展主动权。
本文撰写丁泓竣、钱思涵、董安琪亦有贡献。
参考文献:
[1]《提升消费金融数字普惠服务水平》 作者:王晓敏 来源:中国金融
[2]《反不正当竞争法_商业贿赂条款修订评析_张旭光》作者:张旭光
[3]《职务犯罪案件中农村信用合作联社工作人员主体身份认定问题研究》 作者:朱虹




